| Prev | Next |
Technology Viewpoint
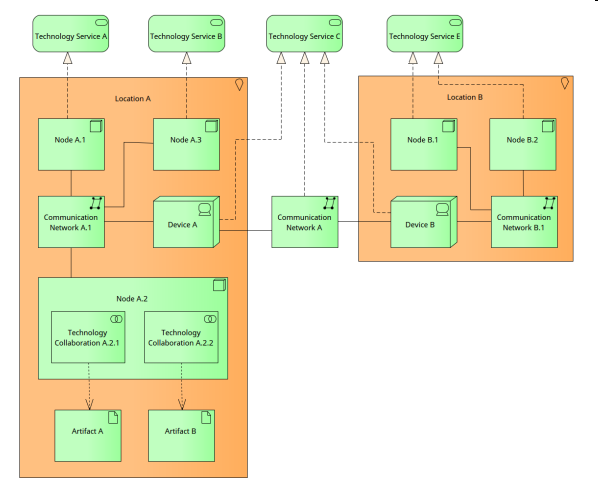
The Technology Viewpoint pattern creates elements and a diagram that describes the software and hardware technology elements supporting the Application Layer, such as physical devices, networks, or system software such as middleware operating systems, databases and other containers.
Scope: Technology layer - Multiple aspects
This image shows a diagram created from the Viewpoint Pattern that is a built-in part of the Model Pattern facility.

Figure: Showing the Technology Viewpoint