Book a Demo
Prev Next

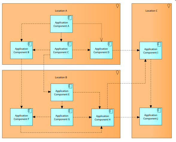
Application Cooperation Viewpoint

The Application Cooperation Viewpoint pattern creates elements a diagram that describe the relationships between applications components  and their locations, the services they provide or utilize and the information that flows between them.

Figure: Showing the Application Cooperation Viewpoint