Book a Demo
Prev Next

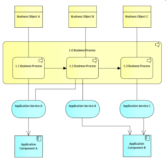
Application Usage Viewpoint

The Application Usage Viewpoint pattern creates elements and a diagram that describes how application services and the applications that realize them are used to support any number of business processes. It can also show the relationship between that applications that implement the services.

Figure: Showing the Application Usage Viewpoint