Book a Demo
Prev Next

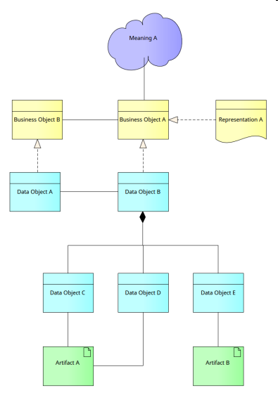
Information Structure Viewpoint

The Information Structure Viewpoint pattern creates elements that show the structure of the information used in the enterprise or in a specific business process or application, in terms of data types or information elements. It will assist in visualizing the information from the business level through the application level down to the infrastructure elements that implement databases and other persistent stores.

Figure: Showing the Information Structure Viewpoint viewpoint