Book a Demo
Prev Next

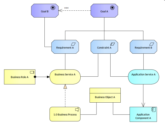
Requirements Realization Viewpoint

The Requirements Realization Viewpoint pattern creates elements and a diagram that model the realization of Goals into Requirements and Constraints and then how these Requirements are realized by core elements such as Business and Application Services. Color has been introduced to add appeal to the diagram and to distinguish the element types.

Figure: Showing the Requirements Realization Viewpoint