Book a Demo
Prev Next

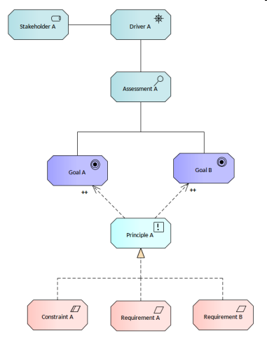
Motivation Viewpoint

The Motivation Viewpoint pattern creates elements and a diagram that completely covers the motivational aspect from a given stakeholder's perspective defining a Driver, an Assessment, a number of Goals and the Principle that is applied and the Requirements and Constrains that are needed to qualify the Principle.

Figure: Showing the Requirements Realization Viewpoint