Book a Demo
Prev Next

Goal Realization Viewpoint

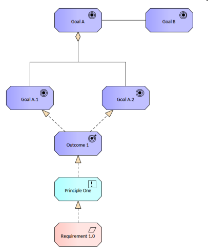
The Goal Realization Viewpoint pattern creates elements and a diagram that models the relationships between goals including the decomposition to sub-goals. The goals are realized by an Outcome which is realized by a Principle which behaves like a more abstract and broader requirement. Finally the Principle is realized by a Requirement indicating specific properties that the system must exhibit.

Figure: Showing the Goal Realization Viewpoint