Book a Demo

Please note : This help page is not for the latest version of Enterprise Architect. The latest help can be found here.

Prev Next

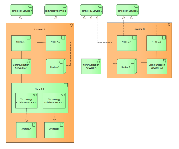
Technology Viewpoint

The Technology Viewpoint pattern creates elements and a diagram that describes the software and hardware technology elements supporting the Application Layer, such as physical devices, networks, or system software such as middleware operating systems, databases and other containers.

Scope: Technology layer - Multiple aspects

This image shows a diagram created from the Viewpoint Pattern that is a built-in part of the Model Pattern facility.

Figure: Showing the Technology Viewpoint