Book a Demo

Please note : This help page is not for the latest version of Enterprise Architect. The latest help can be found here.

Prev Next

Layered Viewpoint

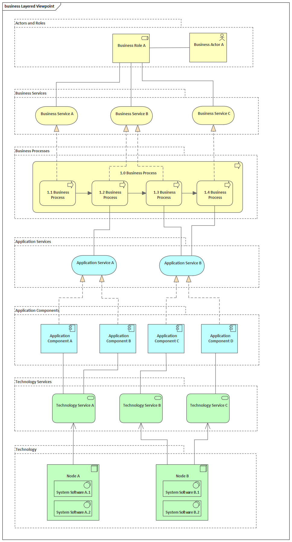
The Layered Viewpoint pattern creates a number of elements and diagrams that allow the visualization of multiple layers of an Enterprise Architecture in a single diagram. The partitioning which uses the Grouping element allows the representation of elements such as Business Processes in dedicated layers and elements such as Application Services in services layers. Any number of layers can be included but the diagram is most expressive when dedicated and service layers are interleaved.

This image shows a diagram created from the Viewpoint Pattern that is a built-in part of the Model Pattern facility.

Figure: Showing the Layered Viewpoint