Book a Demo

Please note : This help page is not for the latest version of Enterprise Architect. The latest help can be found here.

Prev Next

Compose System Design

The SysML systems engineering modeling language has a strong focus on design. Once the requirements have been elicited, modeled and analyzed, the attention of the engineer turns to design. Systems are typically complex and must be broken down into a number of subsystems that will interact with each other through known and published interfaces.

A Block Definition diagram can be created in Enterprise Architect to model the decomposition of a system into a hierarchy of subsystems. Subsystems can be hyper-linked to more detailed diagrams, which allow the viewer to click through from the system level through to all its constituent parts. The subsystems can also be linked back to the requirements they are implementing, and then to the stakeholders who own the requirements.

The SysML Design Model

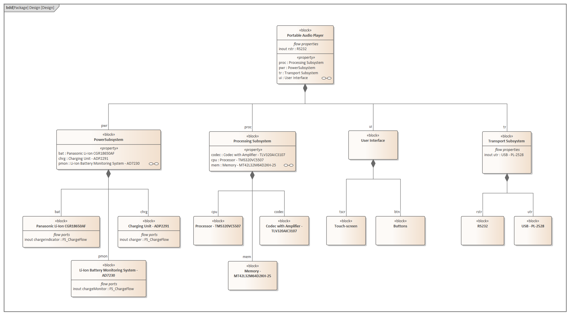
The SysML Design Model contains the Blocks that define the system's composition; it describes the manner in which reusable subsystems fit together to fulfill the design requirements.

This diagram shows an example Design Model for a Portable Audio Player; the SysML Block Definition diagram describes the Portable Audio Player as a composition of various reusable off-the-shelf subsystems and in-house designed ones.

A SysML Block Definition diagram depicting the design model for a proposed Audio Listening device, modeled in Sparx Systems Enterprise Architect.

In this example, the Portable Audio Player is defined in SysML as a system composed of subsystems that perform specific tasks; the design shows subsystems for supplying power, performing playback and audio processing, and interfacing with other devices and the user interface.

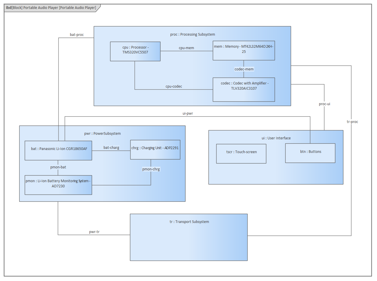
The Portable Audio Player's composition is described in greater detail in the Portable Audio Player's Internal Block diagram:

A SysML Block Internal Definition diagram depicting the composition for a proposed Audio Listening device, modeled in Sparx Systems Enterprise Architect.

The example describes the Portable Audio Player's composition, detailing how each of the subsystems is structured. The example also describes the relationships between the parts, defining how they are functionally bound to one another; for example, the CPU, Memory and Codec are interfaced together in the Processing Subsystem.