Book a Demo

Please note : This help page is not for the latest version of Enterprise Architect. The latest help can be found here.

Prev Next

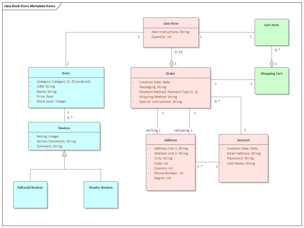
Logical Data Model

Logical Data models are an evolution of the Conceptual Information Models and a precursor to the platform and system specific Physical Data models used during database design. The entities they contain should be aligned with their more abstract counterparts in the conceptual model. The data elements are typically described in business language and provide a level of detail that is useful to consumers of the information, such as the teams charged with describing the business process, who often annotate their models with data that is both produced and consumed.

The elements typically have attributes with primitive types defined, but the entire model is independent of any technology platform or specific Relational Database Management System.

Collating model metadata in a logical data model in Sparx Systems Enterprise Architect