Please note : This help page is not for the latest version of Enterprise Architect. The latest help can be found here.
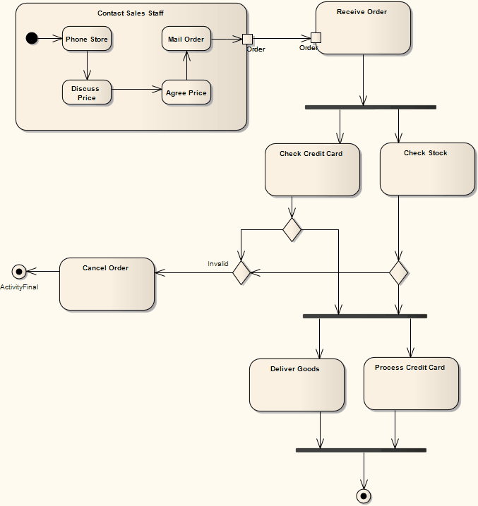
Example Activity Diagram
The following diagram illustrates some of the features of Activity diagrams, including Activities, Actions, Start Nodes, End Nodes and Decision points.

The material ("material" includes all pages, documents and on-line graphics) on this web site is protected by copyright law. (C) 1998-2011 Sparx Systems Pty Ltd.