Please note : This help page is not for the latest version of Enterprise Architect. The latest help can be found here.
XSD Transformation
The purpose of the XSD transformation is to convert Platform-Independent Model (PIM) elements to UML Profile for XML elements as an intermediary step to creating an XML Schema. Each selected PIM Class element is converted to an �XSDcomplexType� element.
Example
The Platform-Independent Model (PIM):

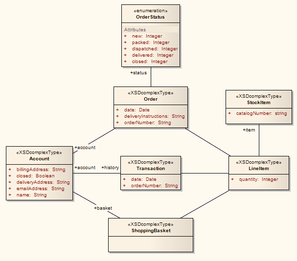
After transformation becomes the PSM:

Which in turn generates the following XSD:
<?xml version="1.0" encoding="ISO-8859-1"?>
<xs:schema xmlns:xs="http://www.w3.org/2001/XMLSchema">
<xs:element name="Account" type="Account"/>
<xs:complexType name="Account">
<xs:sequence>
<xs:element name="name" type="xs:string"/>
<xs:element name="billingAddress" type="xs:string"/>
<xs:element name="emailAddress" type="xs:string"/>
<xs:element name="closed" type="xs:boolean"/>
<xs:element name="deliveryAddress" type="xs:string"/>
<xs:element ref="Order"/>
<xs:element ref="ShoppingBasket"/>
</xs:sequence>
</xs:complexType>
<xs:element name="LineItem" type="LineItem"/>
<xs:complexType name="LineItem">
<xs:sequence>
<xs:element name="quantity" type="xs:integer"/>
<xs:element ref="StockItem"/>
</xs:sequence>
</xs:complexType>
<xs:element name="Order" type="Order"/>
<xs:complexType name="Order">
<xs:sequence>
<xs:element name="date" type="xs:date"/>
<xs:element name="deliveryInstructions" type="xs:string"/>
<xs:element name="orderNumber" type="xs:string"/>
<xs:element ref="LineItem"/>
<xs:element name="status" type="OrderStatus"/>
</xs:sequence>
</xs:complexType>
<xs:simpleType name="OrderStatus">
<xs:restriction base="xs:string">
<xs:enumeration value="new"/>
<xs:enumeration value="packed"/>
<xs:enumeration value="dispatched"/>
<xs:enumeration value="delivered"/>
<xs:enumeration value="closed"/>
</xs:restriction>
</xs:simpleType>
<xs:element name="ShoppingBasket" type="ShoppingBasket"/>
<xs:complexType name="ShoppingBasket">
<xs:sequence>
<xs:element ref="LineItem"/>
</xs:sequence>
</xs:complexType>
<xs:element name="StockItem" type="StockItem"/>
<xs:complexType name="StockItem">
<xs:sequence>
<xs:element name="catalogNumber" type="xs:string"/>
</xs:sequence>
</xs:complexType>
<xs:element name="Transaction" type="Transaction"/>
<xs:complexType name="Transaction">
<xs:sequence>
<xs:element name="date" type="xs:date"/>
<xs:element name="orderNumber" type="xs:string"/>
<xs:element ref="Account"/>
<xs:element ref="LineItem"/>
</xs:sequence>
</xs:complexType>
</xs:schema>
Learn more
| • | For more information, see the Generate XSD topic |