Please note : This help page is not for the latest version of Enterprise Architect. The latest help can be found here.
Entity Relationship Diagrams (ERDs)
According to the online Wikipedia:
An entity-relationship model (ERM) is an abstract and conceptual representation of data. Entity-relationship modeling is a database modeling method, used to produce a type of conceptual schema or semantic data model of a system, often a relational database, and its requirements in a top-down fashion. Diagrams created by this process are called Entity-Relationship Diagrams, ER Diagrams, or ERDs.
Entity Relationship Diagrams in Enterprise Architect:
Entity Relationship Diagrams in Enterprise Architect are based on Chen's ERD building blocks: entities are represented as rectangles, attributes are represented as ellipses and relationships are represented as diamond-shape connectors.
ERD technology in Enterprise Architect assists you in every stage from building conceptual data models to generating Data Definition Language (DDL) for the target DBMS.
Topics
Topic |
Detail |
See also |
||||||||||||
|---|---|---|---|---|---|---|---|---|---|---|---|---|---|---|
MDG Technology for ERD and ERD Transformations |
Enterprise Architect enables you to develop Entity Relationship diagrams quickly and simply, through use of an MDG Technology integrated with the Enterprise Architect installer. The Entity Relationship diagram facilities are provided in the form of:
Enterprise Architect also provides transformation templates to transform Entity Relationship Diagrams into Data Modeling Diagrams, and vice versa.
|
|||||||||||||
Entity Relationship Diagram Toolbox Page
|
You can access the Entity Relationship Diagram page of the Toolbox through the More tools | Entity Relationship Diagrams option.
|
|
||||||||||||
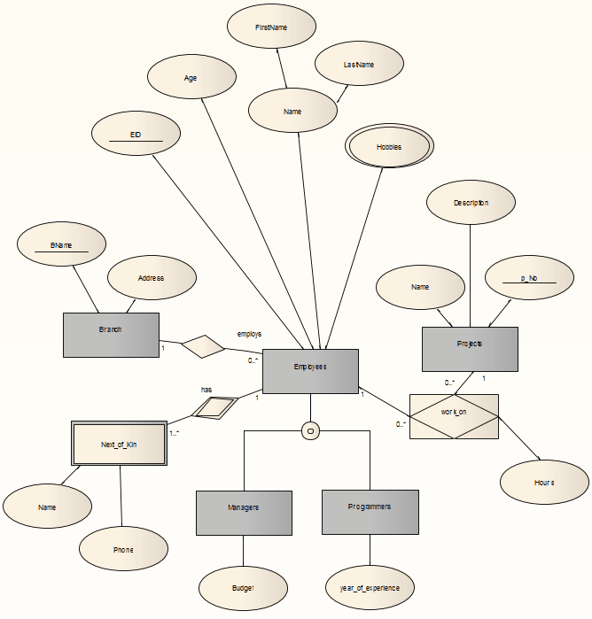
A typical Entity Relationship diagram |
|
|
||||||||||||
Disable Entity Relationship Diagrams |
If you prefer not to use Entity Relationship Diagrams in Enterprise Architect, you can disable it (and subsequently re-enable it) using the MDG Technologies dialog (Settings | MDG Technologies).
|
Tagged Values:
Some of the Entity Relationship diagram components can be modified by Tagged Values, as indicated below:
Component |
Tagged Value |
Notes |
||||||||
|---|---|---|---|---|---|---|---|---|---|---|
Entity |
isWeakEntity |
If true, this entity is a weak entity.
|
||||||||
Attribute |
attributeType |
Four options:
|
||||||||
commonDataType |
Defines the common data type for each attribute.
|
|||||||||
dbmsDataType |
Defines the customized DBMS data type for each attribute. You must define the customized type first through the Settings | Database Datatypes menu option. Also, set the commonDataType tag to na to activate the dbmsDataType tag.
|
|||||||||
N-ary Association |
isRecursive |
If true, the N-ary Association represents the many-to-many recursive relationship. For one-to-many and one-to-one recursive relationships, we suggest using the normal Relationship connector. Sometimes you might want to limit the stretch of the diamond-shape Relationship connectors; simply pick a Relationship connector, right-click to display the context menu, and select the Bend Line at Cursor option.
|
||||||||
Relationship |
isWeak |
If true, the Relationship is a weak relationship.
|
||||||||
Disjoin
|
Participation |
Two options: partial and total. |
Notes
| • | Entity Relationship Diagrams are supported in the Corporate, Business and Software Engineering, Systems Engineering and Ultimate editions of Enterprise Architect |

