Please note : This help page is not for the latest version of Enterprise Architect. The latest help can be found here.
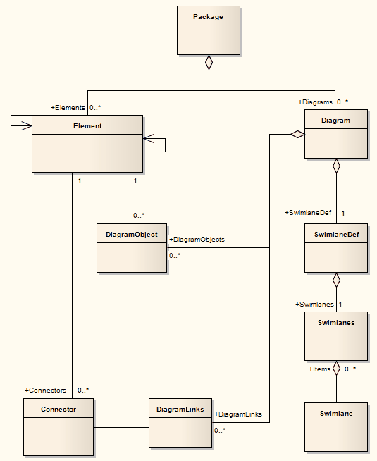
Diagram Package
The Diagram package has information on a diagram and on DiagramObject and DiagramLink, which are the instances of elements within a diagram.
Example

The material ("material" includes all pages, documents and on-line graphics) on this web site is protected by copyright law. (C) 1998-2011 Sparx Systems Pty Ltd.