Book a Demo
Prev Next

Technology Examples

Technology Functions, Interfaces, Processes and Events

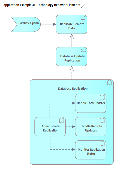
This diagrams concerns Technology Functions, Interfaces, Processes and Events. The Technology Architect has modeled the Replicate Remote Data Process and the Technology Services and Functions that are required to support the Service. The Database Replication Function is composed of four other Functions that are represented using the 'nested' visualization option. The Composition relationships still exist between each of the four Technology Functions and the Database Replication function they are just suppressed in the diagram.

Figure: Example diagram from the ArchiMate Specification showing Technology Functions, Interfaces, Processes and Events.