| Prev | Next |
Parametric Diagrams
SysML Parametric models support the engineering analysis of critical system parameters, including the evaluation of key metrics such as performance, reliability and other physical characteristics. These models combine Requirement models with system design models, by capturing executable constraints based on complex mathematical relationships, which can be defined and calculated using the integrated facilities of Math Simulation tools such as MATLAB Simulink, OpenModelica and Octave, under the SysML Extension for Physical Interaction and Signal Flow Simulation (SysPhS) standard. The Mathematical Simulation tools are discussed in the Mathematical Simulations chapter.
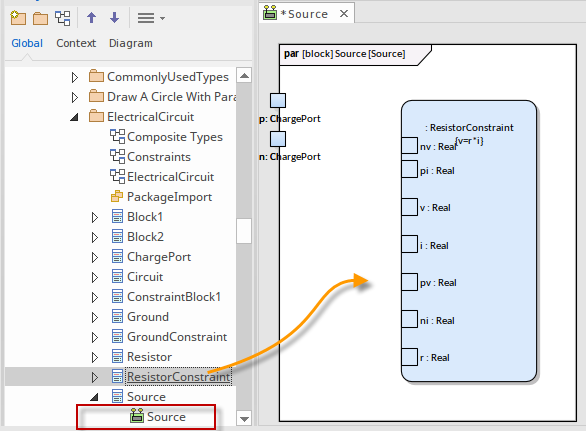
Parametric diagrams are specialized Internal Block diagrams that help you, the modeler, to combine behavior and structure models with engineering analysis models such as performance, reliability, and mass property models.
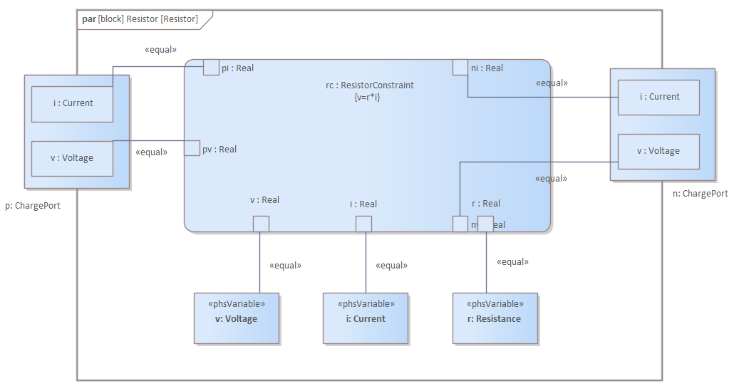
SysML Parametric diagrams are dependant on Block definitions being created in the model. The parametric definitions apply equations as constraints on the properties of these Blocks. The equations have parameters that are bound to the properties of the system. Parametric diagrams use ConstraintBlocks to define these constraints. These can be derived from the Block Definition or Internal Block model.
A typical system can contain multiple Parametric diagrams, each defining a specific engineering analysis of specific parts of the system.
Create a Parametric diagram
To quickly set up a ConstraintProperty in a Parametric diagram, containing the equation and the parameters defined in the Constraint Block, simply:
- Create your Parametric diagram (as a child of a Block)
- Drag the 'Constraint Block' icon from the Diagram Toolbox onto the diagram

SysML Parametrics Toolbox page
When you are constructing SysML Parametric models, you can populate the Parametric diagrams with Constraint Block elements using the icons on the 'SysML Parametrics' pages of the Diagram Toolbox.
The Block that owns the Parametric diagram is automatically represented by a diagram frame enclosing the Parametric diagram elements. You can:
- Hide the frame (right-click on the diagram and select the 'Hide Diagram Frame' option) and show it again (select the 'Show Diagram Frame' option)
- Make the frame selectable to move or resize it (right-click on it and select the 'Selectable' option)
- Create Ports and Parts on the frame and create connectors between them
If set to 'Non-selectable', the frame will auto-resize to fit the bounds of the diagram, expanding from its default size but not shrinking smaller.
Note that diagrams showing Diagram Frames applied using release 14.0 or later of Enterprise Architect will draw the parent object on the diagram when opened in a release of Enterprise Architect earlier than release 14.0.
Synchronize Structural Elements
Where the Parts and Properties of a parent Block have already been defined you can display them on the Internal Block Diagram (IBD) with a simple context-menu option on the new IBD.
Given an existing Block Definition Diagram (BDD):

- Select the Block in the Browser window
- Right-click on the Block and select the 'New Child Diagram | Internal Block Diagram' option
This creates the new IBD frame
- External to the IBD frame - right-click on the IBD and select the 'Synchronize Structural Elements' option
This places as element-links all the structural elements (such as Ports and Parts) relating to the Block that owns this diagram.
This command will also generate Properties defined by existing Association connectors.

This will include edge mounting any Ports defined in the Block.
Resizing Ports
Having created a Port on your Parametric diagram, you can resize it to accommodate any text it contains. You have two options:
- Right-Click - Advanced | Port Size Customizable
- Right-Click - Advanced | Bind to Connector Role