| Prev | Next |
Implementation and Migration Example
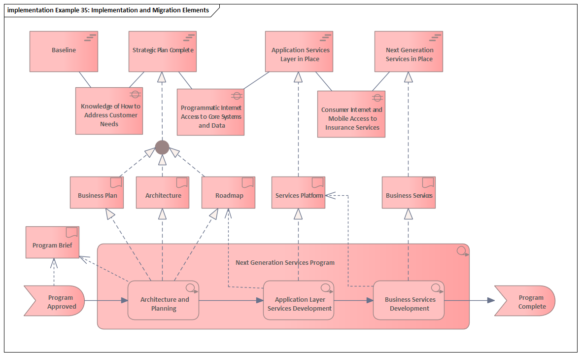
Plateaus, Gaps, Deliverables, Work Packages and Events
This diagram shows a number of Plateaus and the Gaps that are Realized by a number of Deliverables, which in turn are realized by a number of Work Packages. In this example the Work Package 'Next Generation Services Program' is composed of three subordinate Work Packages. The first of these - 'Architecture and Planning' - is triggered when the Program Approved Event is fired. This Work Package realizes a series of Deliverables, which in turn realize the Plateau. Gaps are used to record the result of Gap Analysis workshops and are important inputs for migration planning.

Figure: Example diagram from the ArchiMate Specification, showing Plateaus, Gaps, Deliverables, Work Packages and Events.