| Prev | Next |
Activity Diagram (EFFBD) - Acceleration (detail)
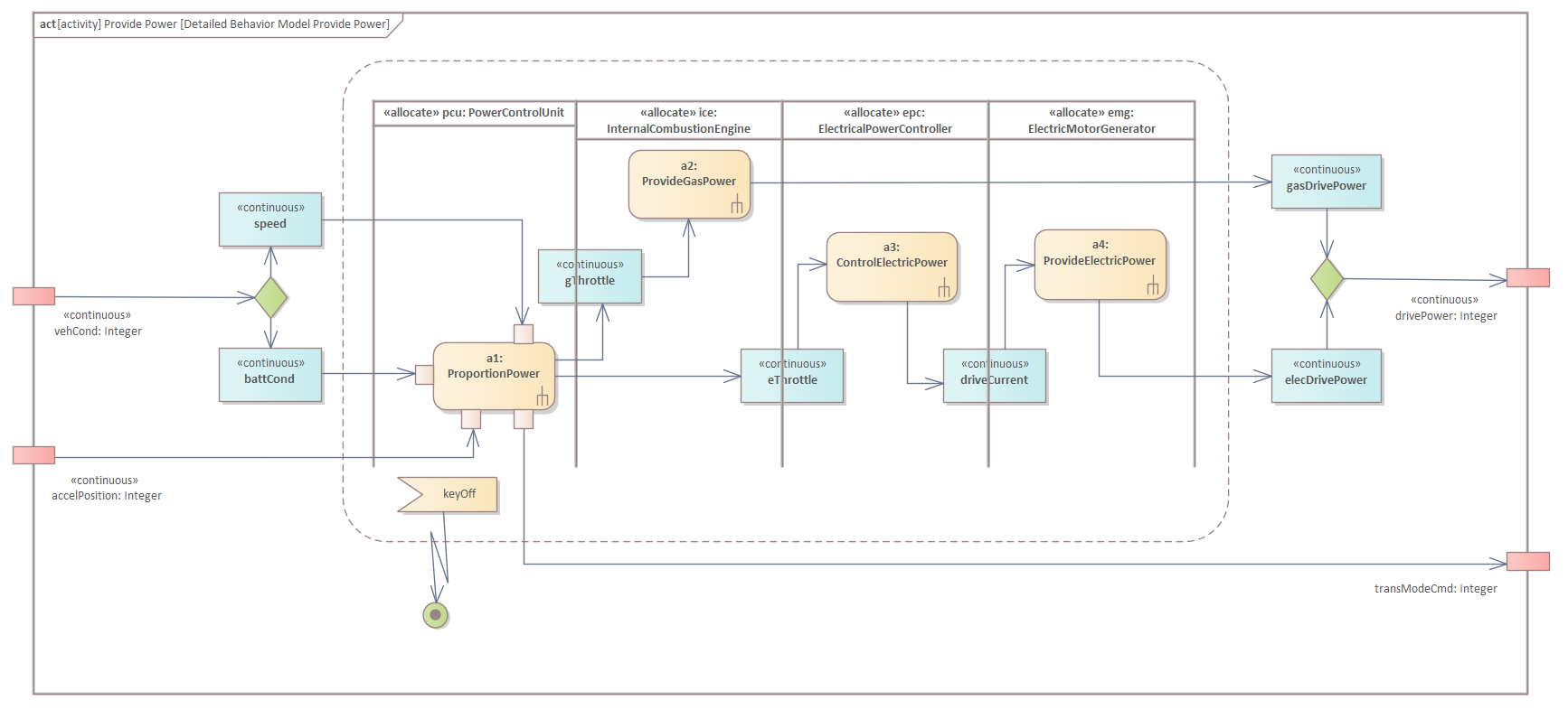
This Activity diagram has the Provide Power Activity as a diagram frame, which includes Actions invoking the decomposed Activities and Object Nodes from the previous diagram. It also uses Allocate Activity Partitions, which are oriented vertically in the diagram. These partitions include the Power Control Unit, the Internal Combustion Engine, the Electric Power Controller and the Electric Power Generator, which are used to show which part of the system is responsible for the Actions defined in the diagram. There is also an allocation callout to explicitly allocate activities and an object flow to parts in the Power Subsystem Block.
The modeling engineer has used incoming and outgoing object flows for the ProvidePower Activity. This was done to distinguish the flow of electrically generated mechanical power and gas generated mechanical power, and to provide further insight into the specific vehicle conditions being monitored.
