Book a Demo
Prev Next

Modeling and Connecting Parts

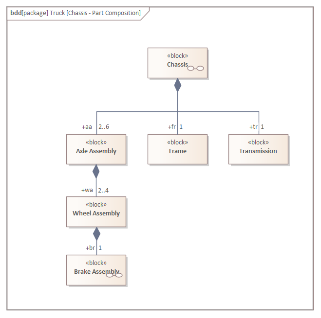
When a Block is composed of a number of other Blocks, it is typically the case that when the system is instantiated the contained Blocks will perform much of the work that is required of the owning Block.  The Internal Block diagram provides a language mechanism to visualize how the parts interact, to show the structure of the Blocks in context and to provide the overall behavior specified by the owning Block. In an earlier topic we viewed a Block Definition diagram of the chassis of a truck, describing the Blocks that make up the chassis based on Blocks.

The diagram includes multiplicities at the part ends of the Association showing how many of a particular part can be included in a single instance of the owning Block. These numbers represent the cardinality expressed as an upper and lower bound, which can be defined in the Properties window for the connector. This screen capture shows a portion of the Properties window used to define multiplicities and other properties of the Association End, all of which add rich semantics to the association.

This Internal Block diagram of the chassis shows the parts that make up the chassis in an actual context. The number of axles is defined for the particular instance of the truck.

Enterprise Architect allows an engineer to create diagrams with parts nested to any level, which helps demonstrate the structure of a Block and the way the parts would be connected in a real world context.

This diagram shows parts nested on two levels, but any number of levels are possible and can be created on a diagram. This type of expression can lead to quite large diagrams, and Enterprise Architect supports paper size up to A0, allowing large diagrams to be created and printed.

In the diagram the Rear Primary and Secondary Axle Assemblies have been shown in detail, where each Axle is composed of a right and left wheel assembly, which themselves could be shown as a nested structure comprising the Brake Assembly, which in turn could show the Wheel Cylinder Assemblies.

In the case where a part is added to the diagram but the modeler for some reason needs to change the Block classifier that types the Block, this can be done from the 'Parts' context menu that provides an option for the Property Type to be changed. This can be convenient where an elaborate diagram has been created and it is easier to leave the visual element in place and just update the Block it is based on.