Book a Demo
Prev Next

Business and Systems Improvement

One or more architectures can be created that describe the business operational and technology systems for the purposes of improving the systems from any one of a number of perspectives such as efficiency or responding to business or technical forces. An architecture provides a fundamental understanding of the way the systems are structured and when analyzed can be used to determine where the opportunities for change exist, what the constraints are and how best to transition to an improved state.

Enterprise Architect has a number of tools that can assist in creating architectures for the purpose of business and information systems improvement.

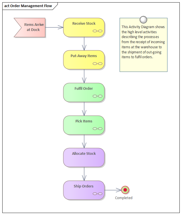
Example business process activity flow modeled in Sparx Systems Enterprise Architect