Book a Demo
Prev Next

Application Communication

Application Services are not typically delivered by single applications, but are more commonly delivered by a concert of applications working together. The way these applications communicate to carry out the work described in the business capabilities is often built up over many years and can be quite complex. More often than not the individuals or the teams that devised the connectivity between the applications have moved on, and typically little documentation exists. If documentation does exist it is usually specific to a single application and does not describe the type of overview needed by an architect investigating the landscape. In this way the architect is often working to understand and describe how the landscape of applications came to be connected and how they currently communicate.

One of the issues an architect will face is the balance between not describing application communication in too much detail but also not creating trivial and meaningless representations. There is also a need to be able to toggle between views suitable for high level executives and those suitable for Implementation teams.

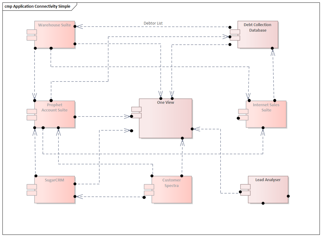
Enterprise Architect has a useful feature that allows a diagram that displays the details of application communication including Interfaces, Ports and Payloads to be collapsed, so that it simply shows the applications and the communication lines.

Component diagram modeling application connectivity in Sparx Systems Enterprise Architect

An architect might decide to create a single diagram and to toggle between the two views by changing the diagram properties or, alternatively, a separate diagram could be constructed. Either way the two diagrams are just two different views of the same underlying repository elements, and changing an element or connector's properties in one diagram will result in changes in the other. The appearance of the elements, including color and layout, will be independently maintained in the two diagrams.

Simple application connectivity modeled in Sparx Systems Enterprise Architect