Book a Demo

Please note : This help page is not for the latest version of Enterprise Architect. The latest help can be found here.

Prev Next

Strategy Layer Example Diagrams

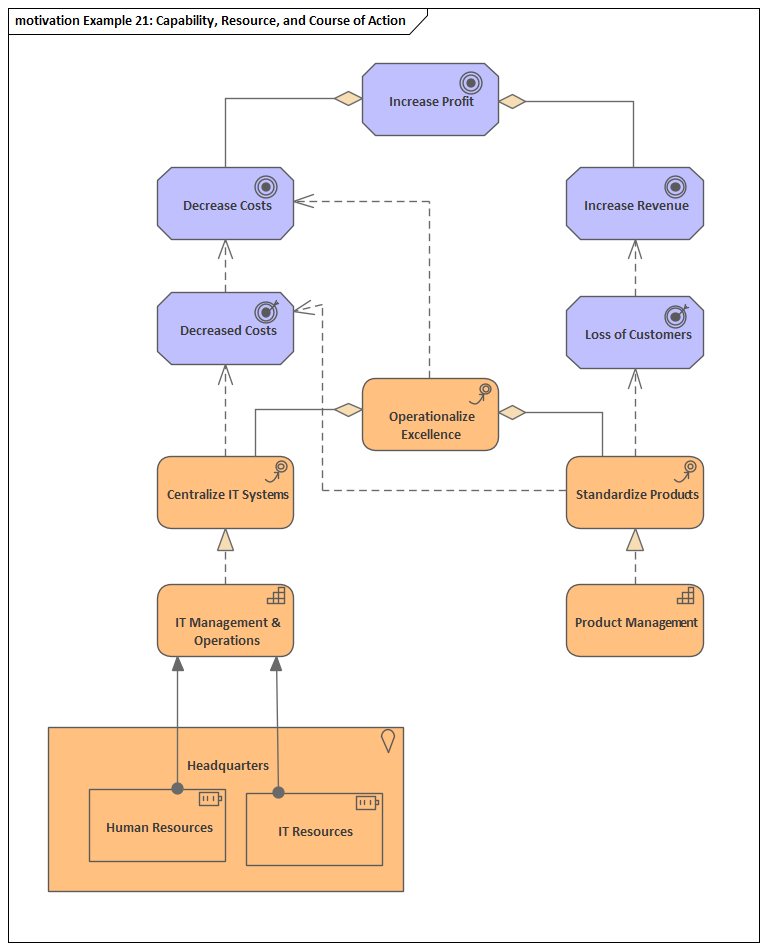
Capability, Resource,and Course of Action

This diagram is concerned with an overarching Goal to Increase Profit that is made up of two other Goals (these could be considered to be Objectives) namely Decrease Costs and Increase Revenue. Then two Outcomes are modeled that influence the delivery of the Goals.  The business architect has modeled two Course of Action elements that influence these Outcomes. The Course of Action elements are Realized by two Capabilities one of which has two Resources Assigned at Headquarters.

Figure: Example diagram from the ArchiMate Specification showing Capabilities, Courses of Actions and Resources.