| Prev | Next |
Motivation Example Diagrams
Using Enterprise Architect a modeler can create any number of diagrams using the ArchiMate diagrams and Toolbox palettes. The motivation elements can be connected together to create expressive narratives that describe an Enterprise Architecture and the motivation for making business or technology changes articulated in other parts of the architecture. These diagrams have been taken from the Open Group's ArchiMate Specification.
Goal, Outcome, Principle, Requirement, and Constraint
This diagram is concerned with the relationship between Goals, Principles, Requirements, and Constraints. The goal “Improve Profitability of Service Offering” is realized by the outcome “Increased Profit by 10% in Next Fiscal Year” and “Reduced Cost of Customer Acquisition by 25%”. We see the use of the influence relationship between outcomes with the indicator of (+) or (-) effect. The outcomes are in turn influenced by a number of principles and the principles are realized by a number of requirements. We also see the use of the OR Junction in the bottom left of the diagram.

Figure: Example diagram from the ArchiMate Specification showing
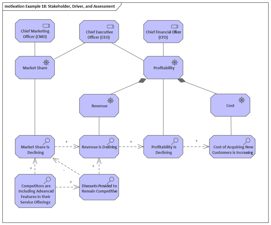
Stakeholder, Driver, and Assessment
This diagram is concerned with Drivers and the Stakeholders that are concerned about them, which in this example are at the executive level. We see that the Driver entitle Profitability has been decomposed into two other drivers namely: Revenue and Costs. Assessments have been associated with the Drivers which paint a clear picture of the state of the organization. Influence relationship (which can be drawn between any two motivation elements) show how the assessments are related to each other. The (+) indicating a positive influence and (-) indicating a negative influence. This is example 18 in the Motivation Chapter of the specification.

Figure: Example diagram from the ArchiMate Specification showing
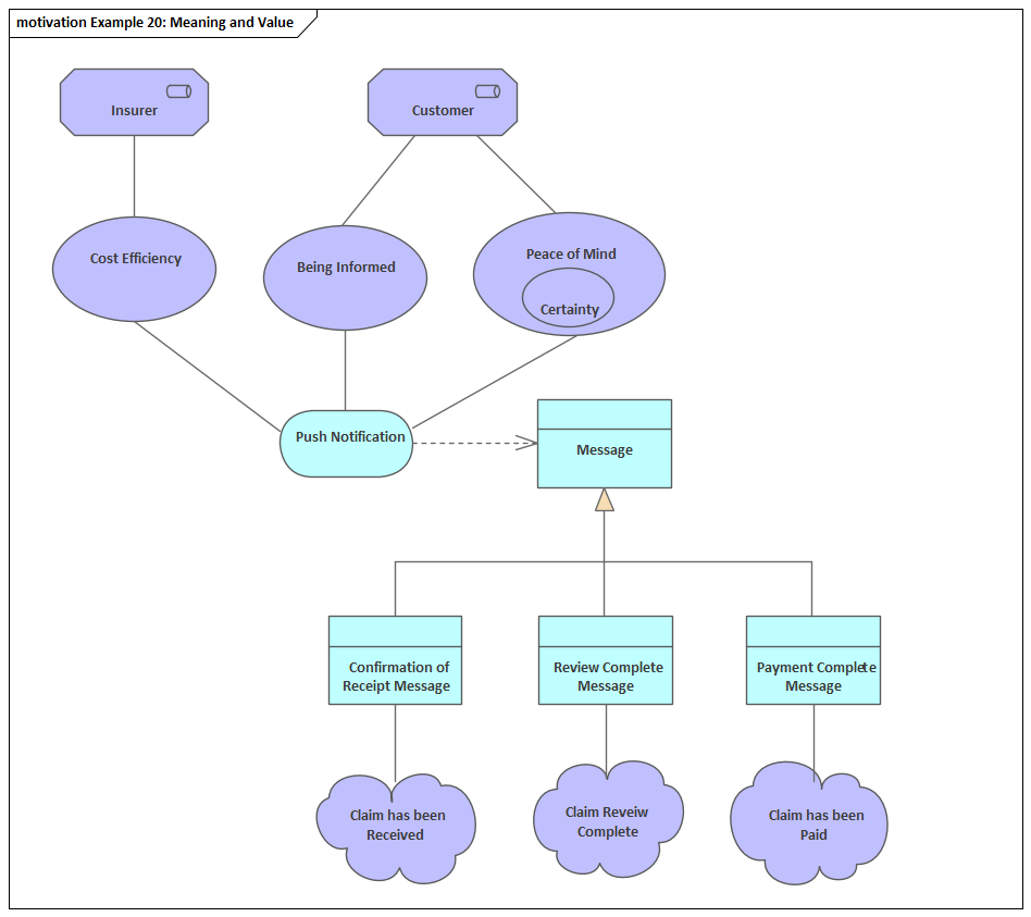
Meaning and Value
This diagram is concerned with stakeholders and the value they derive from the system. The notification message has been specialized into three different types. Meanings have been associated with the messages:
- A “Confirmation Of Receipt" message” has the meaning “Claim Has Been Received”
- A “Review Complete" message has the meaning “Claim Review Complete”
- A “Payment Complete" message” has the meaning “Claim Has Been Paid”
Figure: Example diagram from the ArchiMate Specification showing how Meaning and Value are used.