| Prev | Next |
Language Definitions
Enterprise Architect fully implements the ArchiMate language and supports all the language concepts and definitions, allowing Business, Application, Technology and Security Architects and others - including Geospatial Architects - to create highly expressive and compliant language models, views and other effective visualizations of the enterprises under discussion.
ArchiMate Core Language
The central part of the ArchiMate language that defines the concepts to model Enterprise Architectures has been built into the ArchiMate profile and meta model defined within the MDG Technology inside the tool. The user can access all of the defined ArchiMate language concepts and features, including elements, relationships, relationship connectors and Viewpoints from a series of user-friendly tool features.
Architecture View
A representation of a system from the perspective of a related set of concerns typically relating to a single stakeholder or stakeholder group. Enterprise Architect supports this concept with a range of different product tools and mechanisms. The most important ones are:
- Diagrams - any number of diagrams can be created that can display particular elements, properties with selected themes and presentation styles and also restricted using filters
- Matrices - elements and their relationships can be displayed in a matrix showing which elements are connected by relationships
- Textual - there are a number of tools - including list views, specification views and documents - that allow elements and relationships to be presented in textual form, creating compelling narratives
There is also a Model Wizard pattern tool that allows any of the ArchiMate example Viewpoints to be created. This illustration shows the mechanism to switch between alternative views of the same underlying model content.

Figure: Showing the tool options to switch views
Architecture Viewpoint
A specification of the conventions for a particular kind of architecture view. Enterprise Architect provides a productivity and compliance tool called Model Wizard patterns that allows all the example ArchiMate viewpoints to be created from well defined and described patterns built into the ArchiMate perspective. This diagram shows the result of using the Wizard to create a Technology Usage Viewpoint.

Figure: Showing the Technology Usage Viewpoint
Aspect
The tool supports the concept of Aspects, which fundamentally divide the corpus of elements into syntactic groups based on grammatical roles. The Aspects allow the modeler and the viewer to understand the model and diagrammatic constructs in terms of the role they play. The Aspects are Active Structure, Behavior, Passive Structure and Motivation. These are visible throughout the tool's implementation of ArchiMate in the Diagram Toolbox, which make new elements available to be added to the model and diagrams.

Figure: Showing the elements and relationships grouped by aspect e.g., Active Structure
Attribute
Enterprise Architect supports a number of ways of adding properties to elements and relationships. Elements can have two different types of property:
- Built-in Properties: e.g. Name, Notes, Alias, Author
- Custom Properties: e.g. Business Owner, Technical Owner, End-of-Life Date

Figure: Showing the element Properties window
It is common for an Enterprise Architecture function or practice to add organization-specific properties that help in the analysis of business, application and technology architectures. These can be added as Tagged Values either directly to an element, or more robustly using the profile system that allows the creation and augmentation of elements as a new type that results in a fully compliant ArchiMate element with the additional properties.
Composite Element
The tool supports the creation of the two Composite Elements namely: Grouping and Location which allow aggregation relationships to other elements typically from multiple aspects or layers of the language.

Figure: Showing the Grouping element
Core Element
Enterprise Architect supports all the core elements defined in the ArchiMate specification, in all aspects and all layers including the extensions.
Element
The tool supports the creation and modification of all the ArchiMate elements across all layers and aspects, and provides mechanisms to place these elements onto diagrams that comply with the example viewpoints, including allowing them to participate in relationships with other elements (and, in some cases, other relationships) in accordance with the defined combinational rules. Elements, along with Relationships and Relationship Connectors, are the most primitive type of concept in the ArchiMate metamodel and are used to define and describe the constituent parts of Enterprise Architectures and their unique set of characteristics.

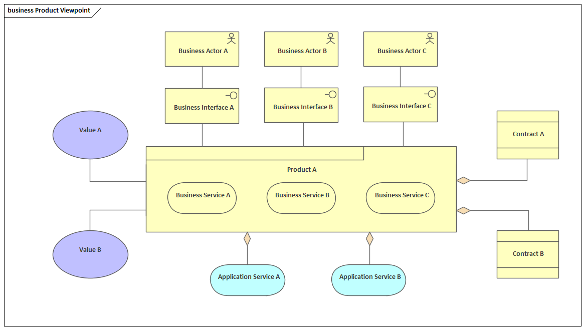
Figure: Showing the Product Viewpoint
In this diagram we see elements from a number of different layers, using a number of different relationships, including nesting as an alternative. Some of the elements are presented using their rectangular style and others (e.g. Application Services) are presented using their icon style. The style can be toggled in Enterprise Architect to suit the audience and stakeholders.
Layer
Enterprise Architect is an effective platform for architectural description and visualization, and it supports a variety of domain architects that are represented in the language and the tool by the concept of layers. These domain-specific models can be articulated with each other without ambiguity and are visible in the tool in the form of diagrams and their accompanying Toolbox pages.

Figure: Showing the ArchiMate diagram dialog where the language layers are visible
Model
The tool provides a repository based solution which includes the ability to create any number of models either in a single repository for the purposes of collaboration and model sharing or in separate and isolated repositories for the purpose of isolation or the separation of concerns. Regardless of how the models are organized architects and other stakeholders can access the models via the Internet in desktop and browser-based tools.

Figure: Showing the Package structure in the Browser Window.
Relationship
Enterprise Architect supports the creation and modification of all the ArchiMate relationships and relationship connectors across all layers and aspects, and provides mechanisms to place these relationships onto diagrams, thus connecting elements (and in some cases other relationships) in compliance with the specification. The tool has a productivity tool called the Quick Linker, which allows relationships to be created by dragging from the corner of a source element to a target element. The Quick Linker restricts the available relationships for a source-target pair to the set of permissible relationships based on the specification. These are defined in the Sparx Systems ArchiMate metamodel that underpins the implementation and ArchiMate Technology.

Figure: Example Quick Linker menu showing the restricted set of relationships for the elements