Book a Demo

Please note : This help page is not for the latest version of Enterprise Architect. The latest help can be found here.

Prev Next

Implementation and Migration Example

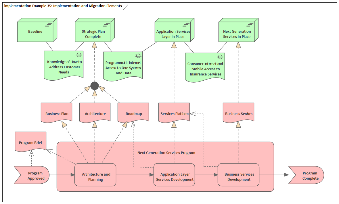
Plateaus, Gaps, Deliverables, Work Packages and Events

This diagram shows a number of Plateaus and the Gaps that are Realized by a number of Deliverables, which in turn are realized by a number of Work Packages. In this example the Work Package 'Next Generation Services Program' is composed of three subordinate Work Packages. The first of these - 'Architecture and Planning' - is triggered when the Program Approved Event is fired. This Work Package realizes a series of Deliverables, which in turn realize the Plateau. Gaps are used to record the result of Gap Analysis workshops and are important inputs for migration planning.

Figure: Example diagram from the ArchiMate Specification, showing Plateaus, Gaps, Deliverables, Work Packages and Events.