Book a Demo

Please note : This help page is not for the latest version of Enterprise Architect. The latest help can be found here.

Prev Next

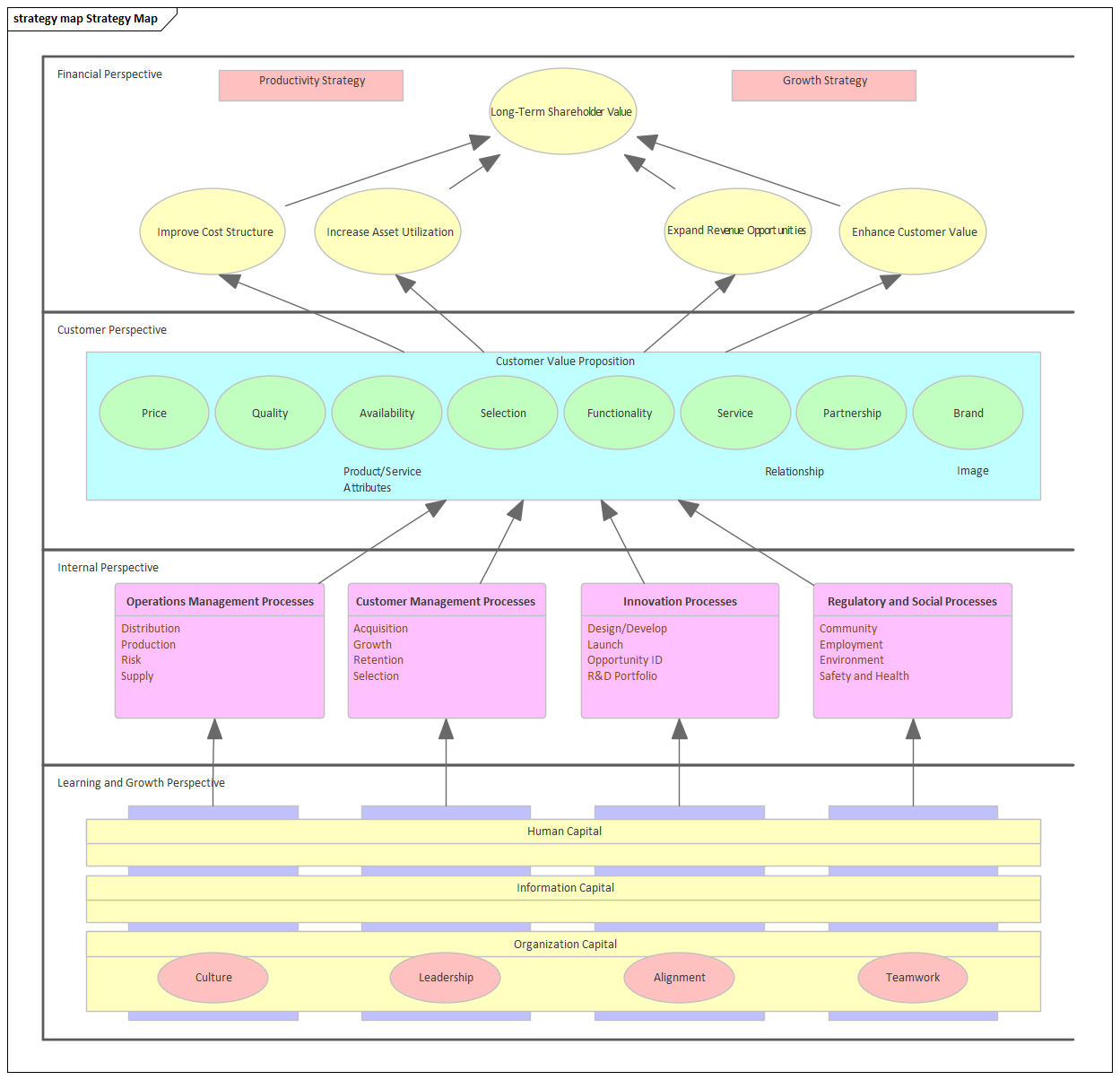
Strategic Models

Enterprise Architect contains a number of diagram types that are specifically aligned with creating high quality strategic business models. Strategic models are typically defined by executives, modelers and managers responsible for defining strategic direction and both short and long term goals.

Advantages of Strategic Models

Defining and visualizing strategy as a series of diagrams/models within an Enterprise Architect repository has numerous advantages over defining that strategy in some other format. First and foremost, by modeling strategy within a repository, you immediately link the strategic direction and executive thinking to the processes, architectures, software and capabilities that are modeled within that same repository. This is a highly effective means of ensuring that strategic direction is correctly implemented and tied to the fundamental infrastructure and direction of an enterprise.

With strategic direction, goals, decisions and other critical business information defined up front and always accessible to designers, modelers, managers and others working on implementing a strategy, it is significantly more likely that the preferred strategic direction will be adhered to and less likely that simple errors and misunderstandings will occur.

As the solution implementation takes shape, with full traceability available as models are constructed, it is possible to trace physical and logical solutions right back through requirements and Use Cases to the actual strategic goals that require that solution to exist. Aligning business needs with infrastructure and capabilities is now much easier and less error prone.

This section will discuss the principal strategic modeling types. Note that there are also significant other model types that can be used to convincingly portray strategy, for example Mind Mapping.