| Prev | Next |
Class Diagram
Getting to know the Class Diagram
|
Introducing the Class Diagram |
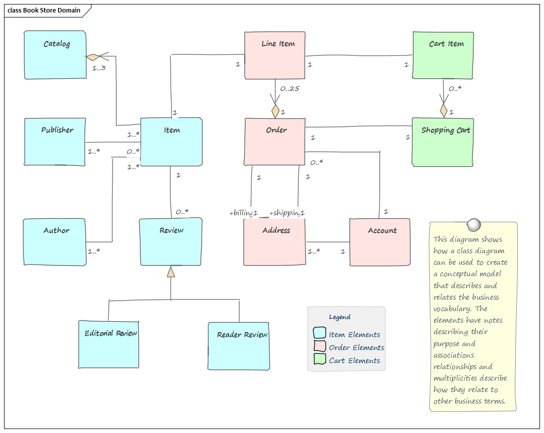
The Class diagram is one of the Unified Modeling Language (UML) Structural diagrams that can be used to model a wide range of things. It is a general purpose diagram for modeling entities in the business and technical domains, including terms and concepts, Business Rules, and Capabilities in XML and Database Schemas.
|
|
Where to find the Class Diagram |
Ribbon: Design > Diagram > Add Diagram > UML Structural > Class Browser window Toolbar : New Diagram icon > UML Structural > Class Browser window context menu | Add Diagram... > UML Structural > Class |
|
Usage of the Class Diagram |
The Class diagram can be used whenever a logical or structural representation of a system is required. It has applicability for modeling both business and technical concepts and can be used to model information and structures such as XML and database schemas. |
|
Options for the Class Diagram |
The Class diagram (like any diagram) can be viewed as an Element List, which makes working with the element's properties easier. Diagram Filters can also be used when presenting the diagrams to draw attention to parts of the diagrams and the diagrams can be presented as hand drawn or in a whiteboard style by changing the properties of the diagram.
|
|
Learn more about the Class Diagram |
