| Prev | Next |
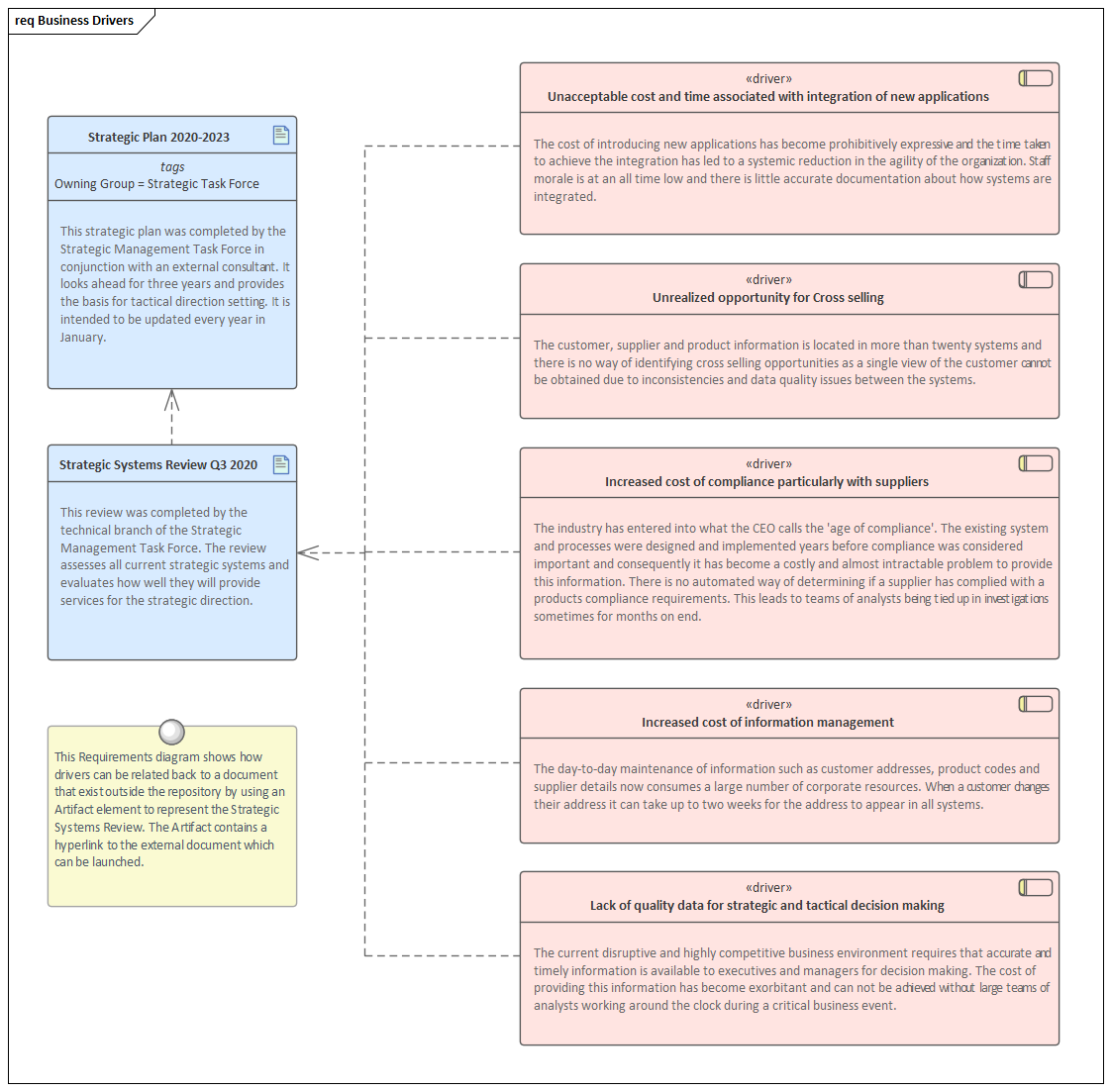
Drivers
Drivers are the events, conditions or circumstances that motivate an enterprise to change some aspect of its goals and consequently its objectives, and potentially business activities or technical solutions. It is common for only the Goals and Objectives to be tabled, but understanding the Drivers is critical to understanding the high level needs (goals) articulated by the executive level stakeholders. Assumptions and Constraints should also be analyzed in conjunction with the Drivers to ensure the entire context for the goals is well understood. There are many different drivers, including:
- Legal or Regulatory - for example, a new law governing Credit Card Usage
- Cultural or Social - for example acceptance of a product in a new market
- Financial and Economic - for example, reduction in profit due to changes of an exchange rate for borrowed foreign capital
- Organizational or Cultural - for example, high staff turn-over in a particular division or business unit

The drivers can originate internally, such as financial or budget pressures, or externally such as regulatory obligations or forces from competitors. They can be top-down, in the form of strategic drivers such as regulatory compliance and rule changes, or bottom-up in the form of tactical drivers such as technology changes or opportunities that have been discovered by audits, performance assessment, surveys or other mechanisms.
Enterprise Architect has support for modeling both strategic and tactical drivers with the use of a stereotyped driver element that can be linked to goals and other organizational elements to show how the organization must respond. They can also be linked through the Goal or Objectives to a stakeholder who can help validate that the Driver and its relationships to Goals, Constraints and Assumptions are correct. This should be done collaboratively and stakeholders can review the models directly in the repository or by looking at documentation that has been automatically generated from the models using built-in or custom templates.