Book a Demo

Please note : This help page is not for the latest version of Enterprise Architect. The latest help can be found here.

Prev Next

Creating Activity Hierarchies

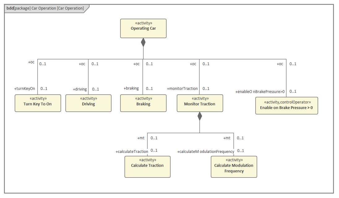
Newcomers to the Systems Modeling Language and Enterprise Architect might be surprised to learn that it is not Activities but Actions that are used on Activity diagrams. Activities that are the classifiers of Actions are typically visualized on Block Definition diagrams. This might seem a little counter-intuitive, but when you understand that the Action is the fundamental atom of system behavior it makes more sense. Activities are classifiers and as such can, like Block elements, participate in a wide range of structural relationships, which is why the relationships such as Associations marked with Composition can be used between Activities.

In this diagram a break-down structure has been used where an activity is decomposed into a number of more granular activities using the Composition relationship. There are a number of relationships which have been grouped together to make the diagram more appealing, using one of the flexible line styles available from the diagram context menu.