| Prev | Next |
Create a Translation Glossary Model
A Translation Glossary model is a variant of your overall Glossary model. If you are not yet familiar with the structure of a Glossary model, see the Create a Glossary as a Package Structure Help topic.
The Translation model is a reference for the automatic Translation facilities. The model defines terms that should not be translated (such as product names) or terms that should be translated to a specific word or phrase, either whenever it is encountered or when a specific instance of the term is flagged. The automatic Translation facilities check the model and substitute and protect the defined terms in the Notes text before calling the Google, Windows or custom translator to freely translate the rest of the Notes content.
Like the elements of the overall Glossary, the Translation model elements also show the 'meaning' of the term - any specific translation of the term in each configured language, or a block against translation - in the in-text pop-up messages, Status bar messages and Project Glossary View entries. You can therefore check what is defined for a term by moving the cursor over it.
The Translation GlossaryCategory Packages can be children of a top-level Glossary Package, their own <language>-Glossary Packages or any other convenient Package in the model. You would typically have a global translation category (primarily for terms that are not to be translated), a category for each configured language, such as French, German and Chinese, and one or more categories for 'special use' terms that have defined translations only in certain contexts - such as when used in a menu path. The translation facilities are already configured to check the language-specific categories, but when you flag a 'special use' term a prompt displays for you to specify which category contains the translation to use.
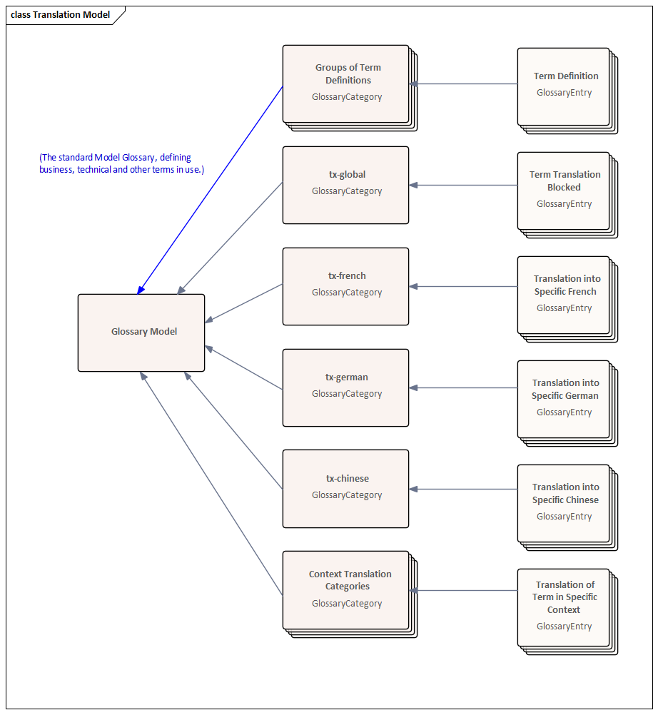
An overall Glossary model with translation categories might have this organization:

Set up the Translation Model
Locate or create the parent Package for the translation GlossaryCategory Packages (such as an overall Glossary Package - see the Create a Glossary as a Package Structure Help topic.)
The Glossary diagram for translations will contain GlossaryCategory elements for the global translation process, for each language your project team will translate text into, and at least one 'special case' where words in one context must be translated differently from the same words in a different context. You therefore need to plan what categories you require, especially the types of special case you might need to prepare for. For each language translation Package, give the Package the name tx-<language>; for example, tx-french. An overall Glossary model content, as it is being developed, might resemble this example:

Each GlossaryCategory Package will have its own GlossaryCategory diagram, to which you add GlossaryEntry elements. A GlossaryEntry element defines how a text string or term (the name of the element) is processed in translation - whether it is blocked against translation or whether it is pre-set with a specific translation in the corresponding language and/or under a certain condition. You therefore also need to consider what terms you will use that require special treatment in the translation process. A GlossaryCategory diagram might resemble this example:

If you want to block the translation of a term, type a hash (#) as the complete notes text for the element, as shown for the Business Process Execution Language element in the diagram. If you want to provide a specific translation of the term, type that translation into the notes text as shown for the other elements in the diagram.