Book a Demo

Please note : This help page is not for the latest version of Enterprise Architect. The latest help can be found here.

Prev Next

Service Realization Viewpoint

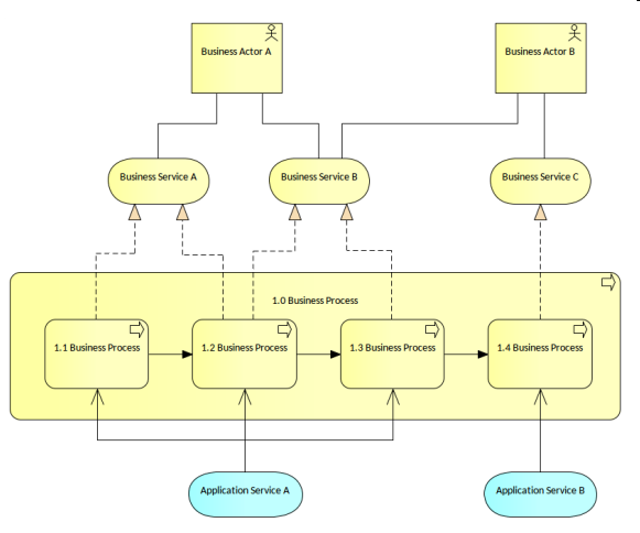
The Service Realization Viewpoint pattern creates elements that show how one or more business services are realized by the underlying processes (and sometimes by application components). Thus, it forms the bridge between the business products viewpoint and the business process view. It provides a “view from the outside” on one or more business processes.

Figure: Showing the Service Realization Viewpoint