Book a Demo

Please note : This help page is not for the latest version of Enterprise Architect. The latest help can be found here.

Prev Next

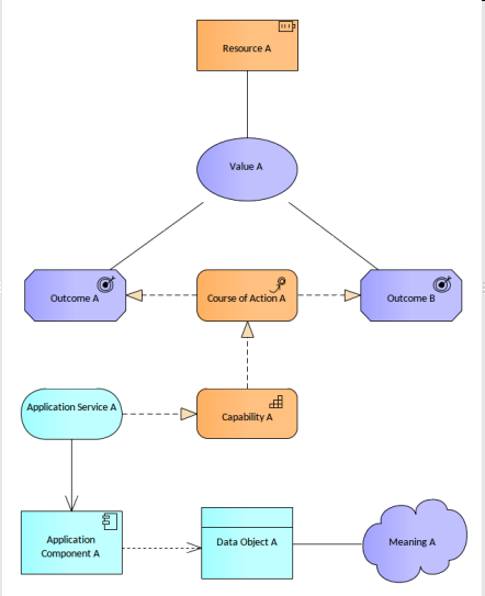
Outcome Realization Viewpoint

The Outcome Realization Viewpoint pattern creates elements and a diagram that model how core elements deliver the high level business value. The diagram is useful to show how the strategic level business elements such as Value and Outcomes are realized by the underlying elements that deliver that value such as Capabilities, Services and Components.

Figure: Showing the Outcome Realization Viewpoint