Book a Demo

Please note : This help page is not for the latest version of Enterprise Architect. The latest help can be found here.

Prev Next

Goal Realization Viewpoint

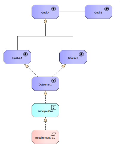
The Goal Realization Viewpoint pattern creates elements and a diagram that models the relationships between goals including the decomposition to sub-goals. The goals are realized by an Outcome which is realized by a Principle which behaves like a more abstract and broader requirement. Finally the Principle is realized by a Requirement indicating specific properties that the system must exhibit.

Figure: Showing the Goal Realization Viewpoint