Book a Demo

Please note : This help page is not for the latest version of Enterprise Architect. The latest help can be found here.

Prev Next

Generic Metamodel

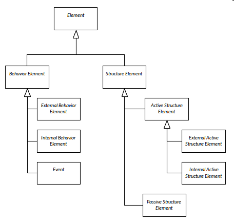
The main hierarchy of behavior and structure elements of the ArchiMate language is shown in this diagram. All the elements in this model have italic names, indicating that they are abstract and do not themselves participate in models. They are represented as independent of the layers of the framework as they can apply across all layers. The most fundamental division of the language elements is into Behavior and Structure elements.

Figure: Showing the fundamental hierarchy of the ArchiMate elements.

Elements such as an Application Component - which is a type of Active Structure element - and Application Process - which is a type of behavior element - are added to models of architecture.