| Prev | Next |
Importing DMN XML
Enterprise Architect supports the import of a DMN 1.1 or 1.2 XML file into a project, with both model semantics and diagram-interchange information.
Access
In the Browser window, select the Package into which to import the XML file. Then use one of the methods outlined here to open the 'Import Package from DMN 1.1 XML' dialog.
|
Ribbon |
Publish > Technologies > Import > DMN 1.1 |
|
Keyboard Shortcuts |
: Other XML Formats > DMN 1.1 |
Import DMN 1.1 XML
Step |
Step |
See also |
|---|---|---|
|
1 |
In the 'Filename' field, type in the source file path and name, or click on the |
|
|
2 |
Click on the to import the file into the Package. |
Import the example from OMG
- Download the zip file at this link and extract it to your file manager.
- Browse for the folder examples/Chapter 11/.
- Click on the file Chapter 11 Example.dmn and import it as a DMN 1.1 format file.
These diagrams are imported to show different perspectives of the model:
- DRD of all automated decision-making
- DRD for the Review Application decision point
- DRD for the Decide Routing decision point
- DRD for the Decide Bureau Strategy decision point
These diagrams are imported to define the Decision Services:
- Bureau Strategy Decision Service
- Routing Decision Service
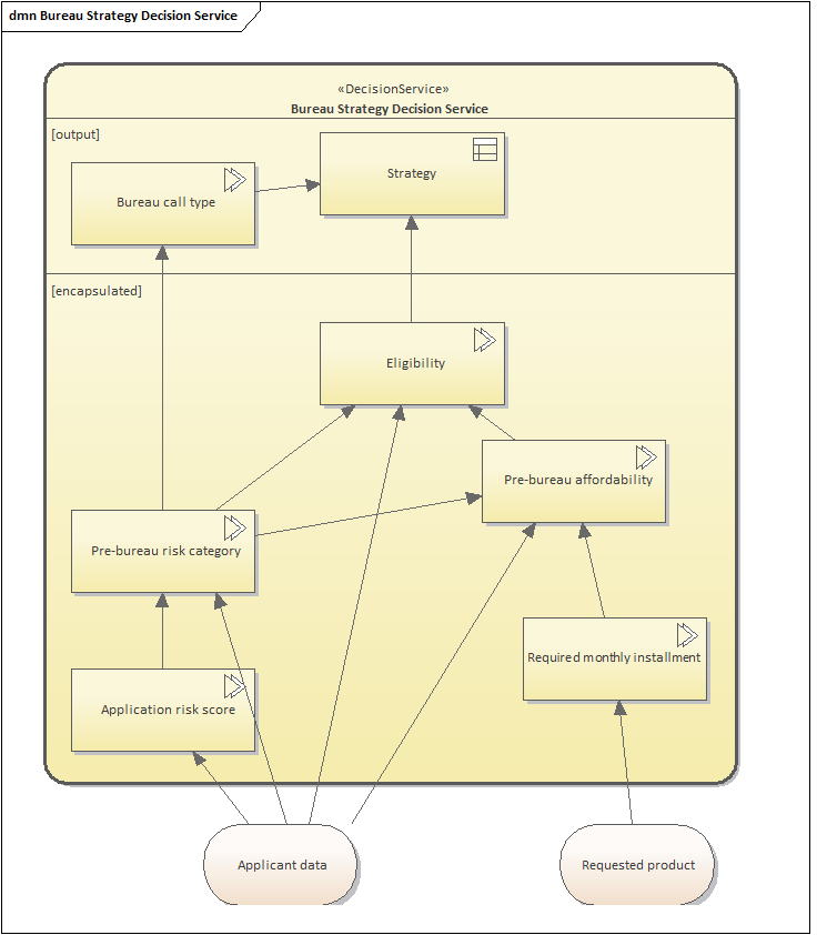
The 'Bureau Strategy Decision Service' diagram is shown here. It has two Input Data elements (Applicant data, Requested product), two Output Decisions (Bureau call type, Strategy) and five Encapsulated Decisions. Note that the invoked Business Knowledge Models are not shown on the diagram.

In order to generate production code from the model, you might have to run a validation and simulation to ensure that the imported model has the correct expressions.
- Create a DMN Sim Configuration Artifact on any of the listed diagrams, and double-click on it to open it in the DMN Simulation window.
- The Decision Services and Decisions are listed in the target drop-down field. Once you specify a target, all the required elements are listed in the window.
- Click on the (4th on the toolbar). If any error or warning messages display, we suggest that you to fix the problems as directed by the error or warning descriptions, before performing the simulation.
- Provide appropriate values for the inputs, and either run the simulation or step-debug the model.
Note: The 'Bureau Strategy Decision Service' example is also available in the EAExample Model. Select 'EA 15 Examples | DMN Example | A Complete Example | Bureau Strategy Decision Service'.
Learn more
- XML Schema for DMN 1.2 XML (Online Resource)
icon to locate and select the file.