Book a Demo

Please note : This help page is not for the latest version of Enterprise Architect. The latest help can be found here.

Prev Next

Example Diagram

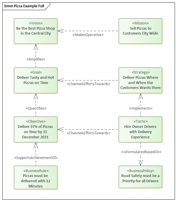
Using a Business Motivation Diagram diagrams you can model the things that motivate a business including Means Ends Influencers and Assessments. You can describe what the organization is wanting the achieve (Ends) using Visions, Goals and Objectives. So in this example the organization wants to 'Be the Best Pizza Shop in the Central City'.  Goals and Objectives are added to further qualify this statement. Means are added to show the effort that is needed to make rich these ends - these are called the Means.  In this example the Mission is to 'Sell Pizzas to Customers City Wide'. Strategies Channel Effort for Goals and in a similar way Tactics represent the Effort that is required for Objectives.

BMM showing how Means (Mission, Strategy, Tactics) are used to channel effort to obtain an End (Vision, Goal Objective)

You can re-create a similar  diagram from the 'BMM Example - Pizza Company' Pattern on the 'Business Motivation Perspective' page of the 'Model Patterns' tab of the Model Wizard.