Book a Demo

Please note : This help page is not for the latest version of Enterprise Architect. The latest help can be found here.

Prev Next

When to Use Decision Model and Notation

Decision Model and Notation (DMN) can be used in a wide range of places, from modeling high-level strategic decisions down to making specific decisions about hardware devices. This section describes some usage examples that will help you to understand when DMN can be used and what elements are available in the Decision models.

  • Decide on the level of discount to offer a customer
  • Decide which customers should receive upgrades to the First Class cabin
  • Decide on the system access level to give a new employee or contractor
  • Decide on what pages of a dynamic Web Site to display for a given visitor
  • Decide on when to send an incoming aircraft into a holding pattern
  • Decide on when a stocked item should be ordered, and how many units should be ordered
  • Decide when to sell a stock or asset

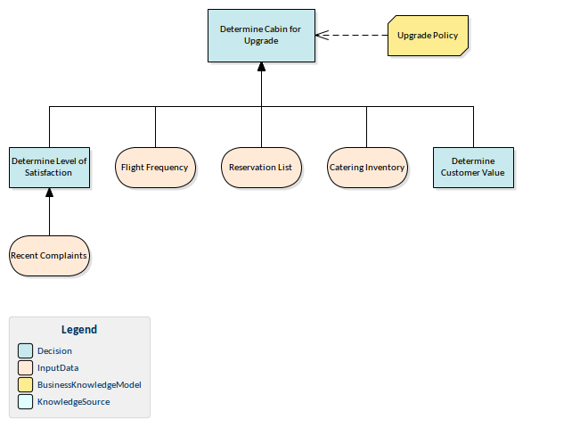
Decide if a customer should receive an upgrade to Business or First class

To ensure optimal profit levels are achieved for each flight segment an airline typically overbooks all available cabins using closely guarded algorithms. As the time approaches scheduled departure the level of overbooking is reduced. This at times results in more tickets being sold than available seats, particularly in the economy cabin. To resolve the issue the airline will typically offer upgrades to economy passengers at check-in. The decision to upgrade a passenger should be based on commercially important factors and is a canonical situation where a Decision Model can help in creating a repeatable, unbiased and commercially valuable result.

A Decision Modeling Notation model (DMN), for a flight cabin upgrade using Sparx Systems Enterprise Architect.

Enterprise Architect can be used to create the Decision Requirements Model, Expressions and Truth Tables can be added to define the logic, and implementation code can be automatically generated from the model.

Decide on the level of discount to offer a customer

Business personnel that work close to the front line of an organization will be familiar with the expression that the 'Customer is King'. Maintaining existing customers and acquiring new ones is critical to the viability of a business. Providing discounts to customers is an effective incentive mechanism to 'sweeten' a sale and provide a competitive price in a landscape dominated by competition. Leaving this decision to a busy sales representative will often result in discounts being given without any business reason or worse discounts not be given resulting in a sale going to a competitor and the potential of losing the customer. A decision model can provide the repeatable and commercially correct choice of which customers should receive a discount and the percentage or amount of the discount.

Decide on the system access level to give a new employee or contractor

Most organizations understand the importance of their staff in the overall success of their business. They also know the importance of providing the staff with the right tools to perform their roles, including the right level of access to the various software applications they use to carry out their work. The process of on-boarding personnel is already complex enough and it is not feasible for a technology officer to be able to determine the list of applications and the level of access required.

Decide on the when and how many units of a stocked item should be ordered

Manufactures operate in a highly competitive environment and producing high quality goods while at the same time keeping costs to a minimum is critical to a successful and sustainable business. The decision as to when to replenish stock or component parts and how many to order is determined by a number of factors. Getting it wrong and under ordering can have an impact on a production line or sales bottom line, over ordering and having stock under utilized is expensive and has an impact on cashflow. Taking the example of a production line the

Decide on what pages of a dynamic Web Site to display for a given visitor

Web sites have come a long way from their early incarnations at the dawn of the Internet and now they are just one aspect of an overarching digital strategy. Individual customers or classes of visitors can be identified and using a vast amount of available data from prior interactions to customer relationship information, such as purchasing records it is possible to determine the most effective set of pages to display to them and to create interest trails that will lead them to a purchase. It is not possible to do this manually and these rules have typically been built into the server and client side scripts that control the dynamic aspects of the web site.

Creating a decision model that not only describes the inputs and rules but incorporates them into an overarching digital strategy including: social media, business architecture and customer relationship management would provide competitive advantage for any organization. The website would then become a dynamic decision driven engine that created content based on a sophisticated engine where the rules were visible and part of a well understood and articulated model resulting from business and technical collaboration.

Decide on when to send an incoming aircraft into a holding pattern

Air services are the commonest and most in demand form of transporting people and goods both around the globe and quite locally. There are many companies competing to provide these services, and whilst the number and size of air terminals are increasing, they are still a limited resource and need extremely careful management of the flights using them, and the people and goods passing through them. Of the millions of decisions that have to be made and coordinated daily, consider one: when should a flight be directed to fly in a holding pattern before landing? One answer might be immediately if a dangerous situation exists on the ground, but it is localized and expected to be resolved soon. Otherwise the flight would be redirected to another airport (where they might also be directed into a holding pattern just to fit them in to the normal schedule), or, on the other hand, if a small factor means immediate landing is not convenient. But how small a factor, and what convenience, can justify that action? Having posed the question, other decisions are required: What actions must be taken to deal with the delayed landing? And what consequences must be weighed and accepted? How many flights might it be necessary to put in a holding pattern, given the answer to the original question: When? A Decision Model would be an extremely valuable tool to manage even this one situation, let alone all the others arising in the daily operation of just one airport.

Decide when to sell a stock or asset

The stock market is a volatile institution, and decisions to buy or sell shares often seem to depend on nothing but whim. However, there are actually good and solid metrics and factors that can be assessed and cross-linked to indicate whether a buy, hold or sell position should be taken. A Decision Model is an excellent tool for weighing the answers to vital questions concerning the management of the company for which the shares are held, the indices of profit and loss or profit against investment, whether you are searching for a weaker stock to divest to enable purchase of stronger stock, or seeking just to reduce exposure to weak stock or the point at which to capitalize on a strong one. An investment advisor or stock broker would also pay particular attention to investor profiles as well as company performance metrics before recommending a position or portfolio to an investor. This might make use of two Decision Models, the output of one model (perhaps Risk Factor or current Risk Exposure) being input as the answer to a question in the other model.