Book a Demo

Please note : This help page is not for the latest version of Enterprise Architect. The latest help can be found here.

Prev Next

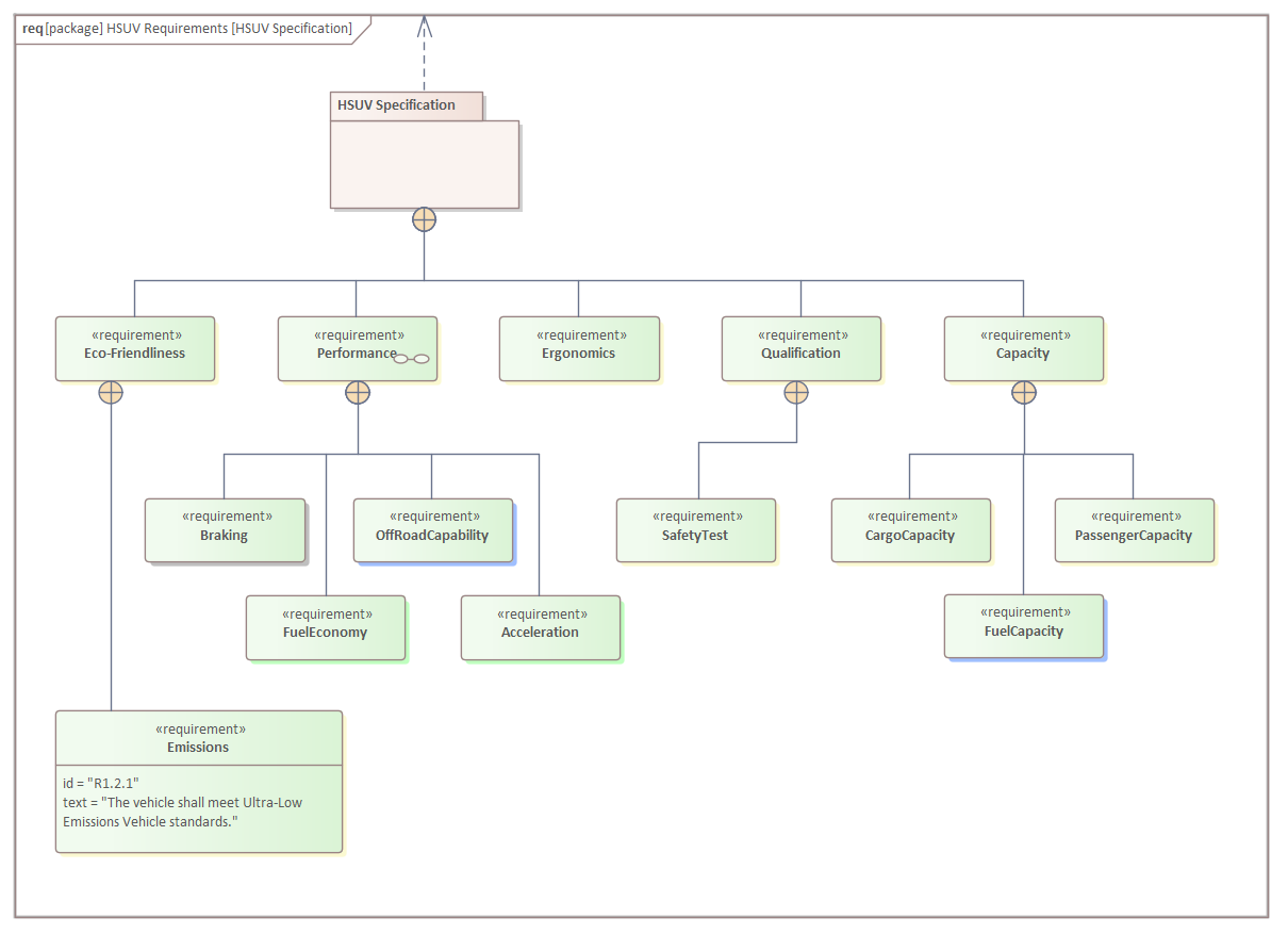
Requirement Diagram - HSUV Requirement Hierarchy

This diagram demonstrates the visualization of requirements in a hierarchy using the containment (cross-hatch) connector to show the parent child relationship. The higher level requirements act as a type of grouping or containment system and cover a range of high level concerns which are broken down into lower level and presumably measurable statements.