| Prev | Next |
Measures of Effectiveness using Parametrics
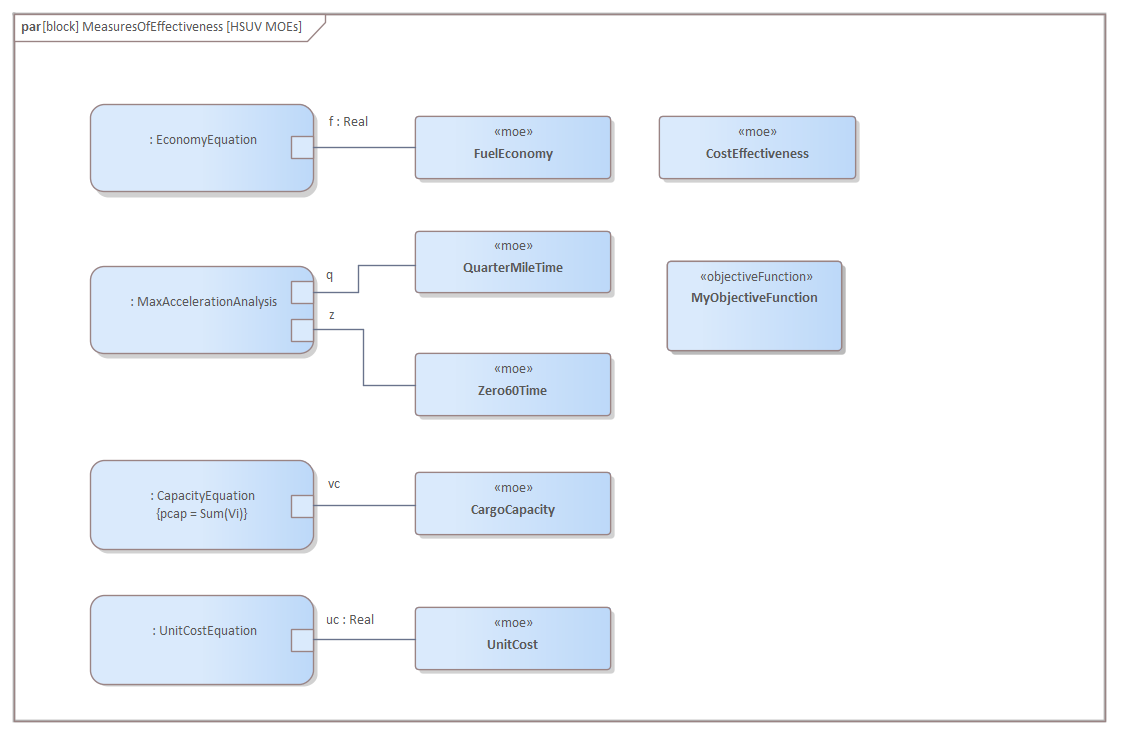
Measures of Effectiveness (MOEs) are an important engineering mechanism used to quantify the achievement of mission objectives or specified desired outcomes. They can be modeled using the Parametric diagram, and the Measure of Effectiveness element is available from the 'Parametrics' page of the Diagram Toolbox, from which it can be dragged onto a diagram and related to parameters of equations represented as ConstraintProperties.

The Measures of Effectiveness can be reused to evaluate any number of design alternatives and allow these designs to be systematically compared and evaluated. This diagram shows the overall cost effectiveness of a Hybrid SUV (HSUV) for a proposed solution entitled 'Alternative One' (alt1) based on a number of MOEs including:
- FuelEconomy - Expression of fuel economy
- QuarterMile - Time taken to travel 0.25 miles
- Zero60Time - Time taken to accelerate to 60/mph
- CargoCapacity - The volume of the cargo spaces
- UnitCost - Cost of the vehicle
Each one of these would have its own Parametric model that would be able to determine the effective value and contribute to the overall equation, which is a series of weighted sums {CE = Sum (W i*P i)}. Enterprise Architect allows any number of alternatives to be defined, and the engineer can reuse the MOE elements and the ConstraintBlocks used to define the contributing equations.

Enterprise Architect has a useful search feature that allows the type that a property is based on to be located in the Browser window. This function is particularly useful for finding the owning Block or constraint of a Block or ConstraintProperty found on Parametric and Internal Block diagrams.

It is possible to setup a slide show using the 'Model Views' tab of the Focus window. For more information see the Diagram Slide Show Help topic.