| Prev | Next |
Business Processes and Applications
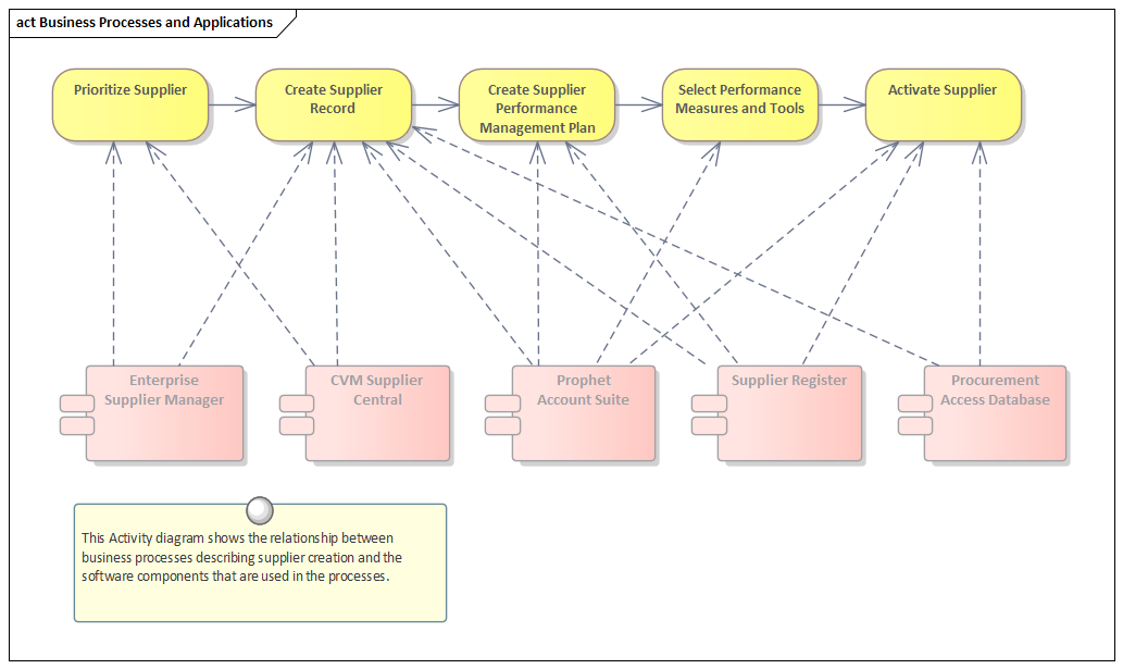
An architecture can provide profound insights into the relationship between the business processes that model how an organization carries out its work, and the application components that assist them. Enterprise Architect can be used to create expressive visualizations of these connections, which are particularly useful when analyzing current state models. Organizations have typically been formed through a diverse set of changes and developments, resulting in a complex set of processes and an equally complex set of applications that interact together. This often leads to redundancy, duplication and inefficiencies that cannot be seen unless an architecture is constructed to visualize the connections and to highlight the issues.

The same relationships between business processes and applications can be visualized using the powerful Relationship Matrix, which provides a spreadsheet-like interface that some stakeholders will find more accessible and expressive. Application redundancy can be determined by viewing a particular process and seeing the number of markers it has indicating the applications that support that process.
