Book a Demo

Please note : This help page is not for the latest version of Enterprise Architect. The latest help can be found here.

Prev Next

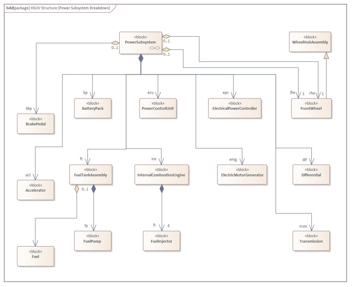
Block Definition Diagram - Power Subsystem

In the previous two sections we have seen how a system can be broken down into a number of sub-systems and that this breakdown can be represented on a Block Definition diagram. We also saw how the subsystems can be related to each in the context of the overall system and how these could be represented on an Internal Block diagram. We will now look at how one of these sub-systems (the Power Subsystem) can be broken down into a number of constituent parts again using the Block definition diagram.