| Prev | Next |
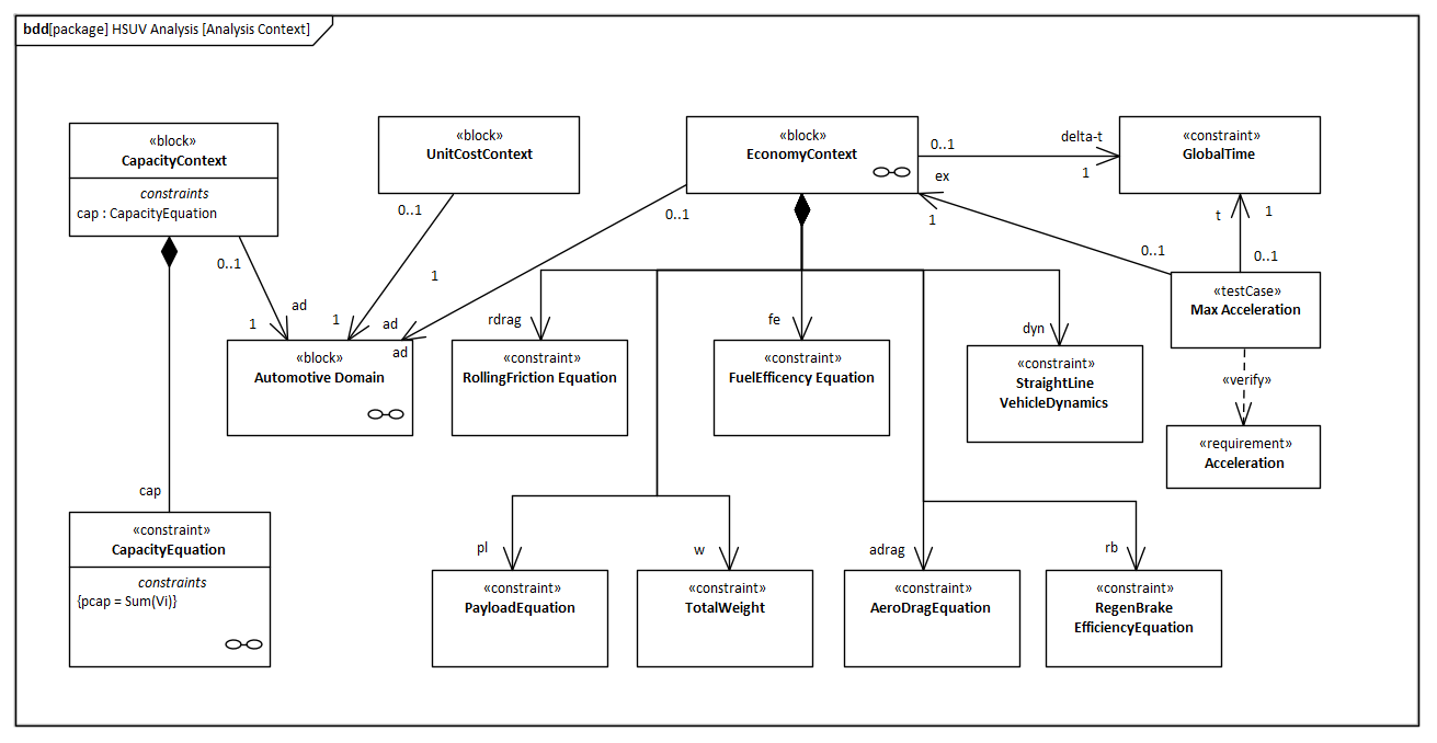
Block Definition Diagram - Analysis Context
One of the key reasons for modeling a system is to be able to perform analysis on the models, which provides a cost effective way to gain insights into how the built system will perform in situ. Performing analysis on a model is cheaper and more convenient than building prototypes. This Block Definition diagram defines the various model elements that will be used to conduct the analysis in this example. It depicts each of the ConstraintBlocks and related equations that will be used for the analysis, and the key relationships between them. There are two types of element present on the diagram - Blocks and Constraints. The diagram also shows the Verify relationship between a Requirement and a Test Case.
