| Prev | Next |
Virtual Connector Ends
Virtual connector ends assist you to simplify complex diagrams containing many elements with multiple connectors, supporting good layout strategies that minimize crossed relationship lines and group related elements accordingly. They are highly effective when the element of interest is:
- The focus of a large number of relationships, or
- A member of two or more groups of elements that are a distance apart on the diagram, or
- Simply used in several contexts when you currently want to focus attention on one of those contexts
While Enterprise Architect does not support placing an element on the diagram more than once, using this strategy you can create any number of virtual representations of the element on the diagram, so that you can show the full image of the element in one context and have separate, simpler images of it on the same diagram in other contexts. This reduces the number of visible connectors crossing the diagram without you having to hide the connectors individually, and helps you create cleaner, more readable diagrams on which you can place linked elements closer together.
To achieve this, you right-click on the connector that you want to keep the element on, and select to virtualize the appropriate connector end (source or target). The system adds a simple rectangle containing the element name and with the element fill color to the connector end, with no other connectors on it.
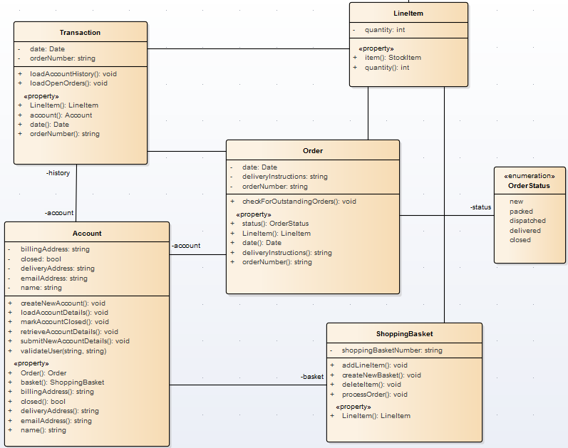
Consider this example:

The diagram is relatively simple but still quite large, and the connector between the ShoppingBasket and LineItem elements crosses another connector. You might want to simplify the diagram for any of several reasons, such as avoiding the crossover or temporarily bringing the LineItem element more closely into the Account/Order/ShoppingBasket group as a simple participant. So, you create a virtualization of LineItem as the target of the Association connector to ShoppingBasket.

Access
|
Context Menu |
On diagram | Right-click on connector | Virtualize Connector End | Target (or Source) |
Notes
- A 'Virtual Element' is an extension of a connector that provides access to some of the properties of the element it represents
- Virtualization operates on waypoints in a connector line, and therefore requires the connector line style to be set to Custom Line
- If no waypoints exist on the connector, the operation creates one
- If you virtualize the target element on a connector, the virtual connector end displays on the last waypoint of the connector line
- If you virtualize the source element on a connector, the virtual connector end displays on the first waypoint of the connector line
- You cannot virtualize both ends of a connector
- The original connector still exists, and if you click on the 'Virtualize Connector End' option again, the full connector redisplays and the virtual element disappears
- If you click on one virtual element, the original element and all its other virtual elements are selected and highlighted; any changes to properties made through the 'Properties' dialog of a virtual element affect the original element
- Changes to an element's appearance (other than fill color) do not affect its virtual elements
- Virtual elements appear on prints, reports and copies of diagrams; they do not appear in lists or reports on the model structure
- Virtual elements are specific to the diagram they are created on; if you copy a diagram (with or without virtual elements) and add virtual elements to the copy, those changes are not reflected in the original diagram