| Prev | Next |
Management Structure
The Enterprise Architecture Office needs to work closely with the Program Management Office or its equivalent. The Program Management Office typically has a strategic planning role that evaluates the strategic benefit, risk and cost associated with programs and projects. It is critical that they are able to understand the outputs of the Architecture Office so as to appreciate the strategic value proposed by the architectures. The Chief Architect has an important role to liaise with this Program Management Office to ensure that the architectures are valued and that programs and projects are created that realize the architectures in implementation initiatives.

Architecture Office Setup
An Architecture Office should enjoy the sponsorship of the executive and should be fully budgeted and funded as a program and monitored against performance criteria. The Chief Architect should have a budget that allows the right resources to be assigned and if necessary procured and research to be conducted where necessary to determine the best architectures. Architectures should be considered as work items that need to be monitored and their value assessed.
Enterprise Architect has powerful and flexible Kanban support that can be used to manage the creation and development of architectures. Phases can be set up and work items can be moved through the Kanban board assigning architecture resources and viewing their progress visually.
Enterprise Architecture Steering Committee
An Enterprise Architecture Steering Committee is an important body that will guide and direct the Architecture program and most importantly will be the decision making body. The members of the Steering committee should have the authority to enforce the decisions and be able to provide or acquire financial, material and human resources to achieve the outcomes required. The committee should be made up of members representing all major business and technology divisions of the enterprise, and given the power as overseers of the Enterprise Architecture Program from a strategic point of view and to act as a liaison with the Enterprise Portfolio Management Office.
Enterprise Architect can be used to define the structure of the Steering Committee, and to provide the members of the Committee with the necessary visualizations of the architectures, so that when important decisions are required the members can be well informed and have custom views that provide relevant and necessary information about the architectures, enabling them to make informed decisions.
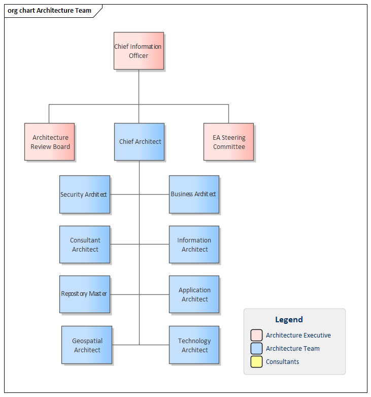
Chief Enterprise Architect
The Chief Enterprise Architect is the leader of the Architecture Team and is the liaison between the executive level stakeholders, the line managers of the business units and the architects that make up the Architecture Team. This key person should possess all the skills of a Strategic thinker, Architecture Designer, Planner, Policy Manager, Systems Engineer, Diplomat and Communicator. The Chief Architect should have a strong command of the architecture framework and the Repository and be able to understand how to use the tool to create and manage the architectures, govern the implementation initiatives, and create visualizations that communicate how the architectures are moving the enterprise in the direction of its goals.
Enterprise Architect has a number of tools that will support the Chief Architect in doing their work. These include Dashboard diagrams that give an overview of a property or facet of the repository and provide compelling charts that help information to be visualized. The Roadmap diagrams can be used to show how the architecture landscape will change over time, to describe the transition from one state to another, or even to describe the relationship between the architectures themselves. Diagrams can be created using images for the purpose of communication with executives, the Steering Committee and Line Managers. The Chief Architect is typically the first appointment and has the responsibility of selecting the architects who will make up the Architecture Team.
Architecture Team
The Architecture Team is typically chosen and assembled by the chief architect, who must ensure that the members have the right competencies and discipline to carry out the work and to collaborate as a team to ensure the work in the architecture domains is integrated into a coherent, comprehensive and propitious enterprise architecture. It is quite common to assign a single person to an architecture domain, but is also common and fortuitous to have some overlap between the roles; for example, a Business Architect having some knowledge of Information Architecture and an Application Architect having knowledge of Technology Architecture. The most common positions for the team are:
- Business Architect
- Information Architect
- Application Architect
- Technology Architect
In addition there are several other architects that are often appointed where there is the need for a focus on a particular domain. The focus could be on security, such as in financial organizations, or geospatial concerns in an organization that deals with distributed infrastructure services, such as an energy distribution organization, or on social aspects where there is a significant social media bias to an organization, such as a marketing or publicity organization.
- Security Architect
- Geospatial Architect
- Social Architect
Enterprise Architect has a wide range of tools to assist the architects in creating and managing the domain specific architectures and the management of the architects that make up the team. This includes an Organizational chart that can be used to define the structure of the team, who holds the positions, and potentially their relationships to key business and technical stakeholders. Security can be enabled in the tool to encourage collaboration between the architects and to protect parts of the model from change. The powerful Virtual Documents facility can be used to create compelling and cohesive architectural publications and documentation that spans the architecture domains.

Program Management Plan
The Enterprise Architecture Office needs to work closely with the Program Management Office or its equivalent. The Program Management Office typically has a strategic planning role that evaluates the strategic benefit, risk and cost associated with programs and projects. It is critical that they are able to understand the outputs of the Architecture Office so as to appreciate the strategic value proposed by the architectures. The Chief Architect has an important role to liaise with this Program Management Office to ensure that the architectures are valued and that programs and projects are created that realize the architectures in implementation initiatives.
Communication Plan
Timely and frequent communication with the people and parties that hold a stake in the Enterprise Architecture effort is critical to the success of the program and the architectures it creates and disseminates. Each stakeholder group and also occasionally some individual stakeholders will require different information and will need to be kept informed at different times and with varying update frequencies. A plan should be created for each architecture but an enterprise plan could be devised that catalogs generalized communication needs of the stakeholder groups; this could be copied and modified for each distinct architecture where there is variation from the general plan.
Enterprise Architect has a Document Artifact facility that can be used to create any number of Communication Plans directly inside the repository. These plans can be viewed inside the repository or exported to an external file and saved into a variety of formats. A template can be created and be used as the basis of new plans, and there is the ability to include links to repository content within the document.
