Book a Demo

Please note : This help page is not for the latest version of Enterprise Architect. The latest help can be found here.

Prev Next

Business Motivation Model

This text is derived from the Business Motivation Model Specification document (OMG document, BMM 1.3, dtc-14-11-06, Section 1.1, pg 1).

"The Business Motivation Model provides a scheme or structure for developing, communicating, and managing business plans in an organized manner. Specifically, the Business Motivation Model does all of the following:

  • Identifies factors that motivate the establishing of business plans.
  • Identifies and defines the elements of business plans.
  • Indicates how all these factors and elements inter-relate

Among these elements are those that provide governance for and guidance to the business — Business Policies and Business Rules.

The structure of the BMM provides the basis for logical design of easily-constructed tools for storing, cross-referencing, and reporting the elements of business plans for business enterprises."

The Business Motivation Model (BMM) is integrated with Enterprise Architect through the MDG Technology for the Business Motivation Model, provided with the Enterprise Architect installer.

This feature is available in the Corporate, Unified and Ultimate editions of Enterprise Architect, from Release 15.0.

Access

Click on the 'Perspective'  icon (top right corner of the display) and select 'Business Modeling > Business Motivation'; the Model Wizard displays.

Select either the:

  • 'Model Patterns' tab and one of the Patterns to add a template BMM model to the selected Package, or
  • The 'Diagram' tab and select 'BMM > BMM Diagram' to add an empty Business Motivation Model diagram to the selected Package; the 'BMM' page displays in the Diagram Toolbox

Modeling with the Business Motivation Model

Developing models from the Business Motivation Model is not hard; there are many types of element and connector, providing a broad and versatile platform from which to create diagrams and models. The Business Motivation Model elements are simple in structure, consisting principally of just the name or ID and text, making it easy to quickly build up a structure.

   

Facility

Description

See also

BMM in Enterprise Architect

You can develop Business Motivation Model diagrams in Enterprise Architect quickly and easily, using the MDG Technology for the Business Motivation Model. The BMM facilities are provided in the form of:

  • A BMM diagram type, created through the 'New Diagram' dialog ('Business Modeling > BMM')
  • A 'BMM' page in the Diagram Toolbox, providing BMM elements (stereotyped UML elements)
  • BMM element and relationship entries in the 'Toolbox Shortcut Menu' and Quick Linker
The Quick Linker Toolbox Shortcut Menu Add New Diagrams

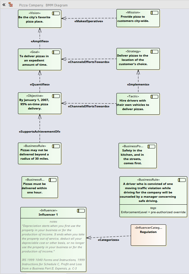
Example Diagram

You can re-create this diagram from the 'BMM Example - Pizza Company' Pattern on the 'Business Motivation Perspective' page of the 'Model Patterns' tab of the Model Wizard.

Learn more