| Prev | Next |
Capabilities and Applications
Enterprise Architecture, like any type of design practice, requires a context or point of reference. The capability model is a profoundly useful starting point for describing architectures as it is often readily available (or if not it is relatively easily constructed) and provides the illusive bridge between the business and information technology disciplines. The business community implicitly understands this model and it has the advantage of being organizationally agnostic and can be devised without reference to or dependency on the process models. So while it is possible to pin architecture work to a process model, this is often fraught with issues including the fact that a process model:
- is often time consuming to create
- definition requires access to operational staff who are often busy
- is volatile and has often changed before it has been completed, and
- is expensive and time consuming to maintain
The Capability model, on the other hand, is relatively easy to maintain, its definition typically doesn't require access to operational staff, is stable and comparatively easy to maintain. The Capability model belongs to the business and its construction is typically business led.
The Strategic Plan sets the direction for the enterprise over a horizon of three to five years and this document in conjunction with Annual Updates or an Annual Business Plan will be an invaluable source for the derivation of capabilities. A large number of the capabilities will span lines of business and thus it will be difficult to find a single owner or manager who is responsible for them. Enterprise Architect can be used to create diagrams that will provide clarity for a range of stakeholders including the senior executives and the business line managers and senior Information technology staff. The Strategic Plan can be modeled as an Artifact and hyperlinked to the actual document in an external document repository. This allows the architect to use the Artifact as a surrogate for the strategic plan and to link Drivers Goals to the document, which in turn can be linked to Capabilities.

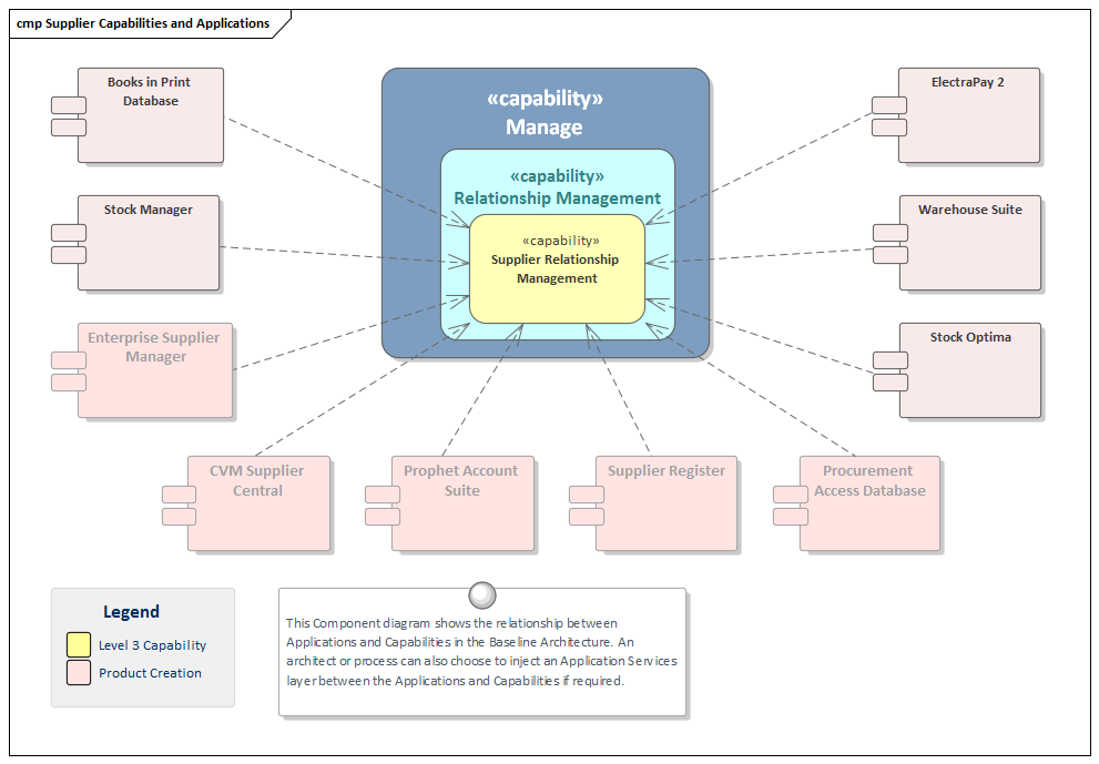
Enterprise Architect can also be used to define the baseline architecture by describing the existing applications that deliver a capability or to define a target state by prescribing the planned applications that will deliver the capability. Regardless of the purpose of the architecture the capabilities provide a sound and business driven anchor point for the applications.
Capabilities are delivered by a range of business, information technology and personnel changes so an enterprise architect will typically be involved in a range of activities that might include change management and staff training, information management, and application and technology stack changes.