Please note : This help page is not for the latest version of Enterprise Architect. The latest help can be found here.
| Prev | Next |
Example: History Pseudostate
State History is a convenient concept associated with Regions of Composite States, whereby a Region keeps track of the configuration a State was in when it was last exited. This allows easy return to that State configuration, if necessary, when the Region next becomes active (for example, after returning from handling an interrupt), or if there is a local Transition that returns to its history.
Enterprise Architect supports two types of History Pseudostate:
- Deep History - representing the full State configuration of the most recent visit to the containing Region; the effect is the same as if the Transition terminating on the deepHistory Pseudostate had, instead, terminated on the innermost State of the preserved State configuration, including execution of all entry Behaviors encountered along the way
- Shallow History - representing a return to only the top-most substate of the most recent State configuration, which is entered using the default entry rule
In this example, the Classes DeepTurbineManager and ShallowTurbineManager are exactly the same except that the contained StateMachine for the first has a deepHistory Pseudostate and for the second has a shallowHistory Pseudostate.
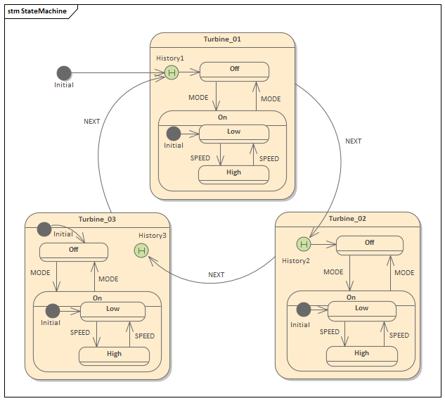
Both StateMachines have three Composite States: Turbine_01, Turbine_02 andTurbine_03, each of which has Off and On States and a History Pseudostate in its Region.
In order to better observe the difference between Deep History and Shallow History, we execute the two StateMachines in one simulation.
The StateMachine in DeepTurbineManager is illustrated in this diagram:

The StateMachine in ShallowTurbineManager is illustrated in this diagram:
Tip: If you right-click on the History node on the diagram and select the 'Advanced | Deep History' option, you can toggle the type of History Pseudostate between shallow and deep.
First Time Activation of States
After simulation starts, Turbine_01 and its substate Off are activated.
Trigger Sequence: [MODE, SPEED]

Then the active State configuration includes:
- Turbine_01
- Turbine_01.On
- Turbine_01.On.High
This applies to both deepManager and shallowManager.
Trigger Sequence: [NEXT]

This trace sequence can be observed from the Simulation window (Simulate > Core > Dynamic Simulation > Open Simulation Window):
01 shallowManager[ShallowTurbineManager].StateMachine_Turbine_01_On_High EXIT
02 shallowManager[ShallowTurbineManager].StateMachine_Turbine_01_On EXIT
03 shallowManager[ShallowTurbineManager].StateMachine_Turbine_01 EXIT
04 shallowManager[ShallowTurbineManager].Turbine_01__TO__History2_105720_61730 Effect
05 shallowManager[ShallowTurbineManager].StateMachine_Turbine_02 ENTRY
06 shallowManager[ShallowTurbineManager].StateMachine_Turbine_02 DO
07 shallowManager[ShallowTurbineManager].History2_105720__TO__Off_61731 Effect
08 shallowManager[ShallowTurbineManager].StateMachine_Turbine_02_Off ENTRY
09 shallowManager[ShallowTurbineManager].StateMachine_Turbine_02_Off DO
Note: Since deepManager has exactly the same trace as shallowManager, the trace for deepManager is filtered out from this sequence.
We can learn that:
- Exiting a Composite State commences with the innermost State in the active State configuration (see lines 01 - 03 in the trace sequence)
- The Default History Transition is only taken if execution leads to the History node (see line 04) and the State has never been active before (see line 07)
Then the active State configuration includes:
- Turbine_02
- Turbine_02.Off
This applies to both deepManager and shallowManager.
Trigger Sequence: [NEXT, MODE]

This trace sequence can be observed from the Simulation window:
Trigger [NEXT]
01 shallowManager[ShallowTurbineManager].StateMachine_Turbine_02_Off EXIT
02 shallowManager[ShallowTurbineManager].StateMachine_Turbine_02 EXIT
03 shallowManager[ShallowTurbineManager].Turbine_02__TO__History3_105713_61725 Effect
04 shallowManager[ShallowTurbineManager].StateMachine_Turbine_03 ENTRY
05 shallowManager[ShallowTurbineManager].StateMachine_Turbine_03 DO
06 shallowManager[ShallowTurbineManager].Initial_105706__TO__Off_61718 Effect
07 shallowManager[ShallowTurbineManager].StateMachine_Turbine_03_Off ENTRY
08 shallowManager[ShallowTurbineManager].StateMachine_Turbine_03_Off DO
Trigger [MODE]
Message omitted...
Note: Since deepManager has exactly the same trace as shallowManager, the trace for deepManager is filtered out from this sequence.
We can learn that:
- Since there is no default History Transition defined for History3, the standard default entry of the State is performed; an Initial node is found in the Region contained by Turbine_03, so the Transition originating from Initial is enabled (see line 06)
Then the active state configuration includes:
- Turbine_03
- Turbine_03.On
- Turbine_03.On.Low
This applies to both deepManager and shallowManager.
History Entry of States
As a reference, we show the Deep History snapshot of each Turbine after its first activation:
Turbine_01
- Turbine_01.On
- Turbine_01.On.High
Turbine_02
- Turbine_02.Off
Turbine_03
- Turbine_03.On
- Turbine_03.On.Low
When we further Trigger NEXT, Turbine_01 will be activated again.
This trace sequence can be observed from the Simulation window:
For shallowManager:
Trigger [NEXT]
01 shallowManager[ShallowTurbineManager].StateMachine_Turbine_03_On_Low EXIT
02 shallowManager[ShallowTurbineManager].StateMachine_Turbine_03_On EXIT
03 shallowManager[ShallowTurbineManager].StateMachine_Turbine_03 EXIT
04 shallowManager[ShallowTurbineManager].Turbine_03__TO__History1_105711_61732 Effect
05 shallowManager[ShallowTurbineManager].StateMachine_Turbine_01 ENTRY
06 shallowManager[ShallowTurbineManager].StateMachine_Turbine_01 DO
07 shallowManager[ShallowTurbineManager].StateMachine_Turbine_01_On ENTRY
08 shallowManager[ShallowTurbineManager].StateMachine_Turbine_01_On DO
09 shallowManager[ShallowTurbineManager].Initial_105721__TO__Low_61729 Effect
10 shallowManager[ShallowTurbineManager].StateMachine_Turbine_01_On_Low ENTRY
11 shallowManager[ShallowTurbineManager].StateMachine_Turbine_01_On_Low DO
We can learn that:
- The shallowHistory node restores Turbine_01 as far as Turbine_01.On
- Then the Region contained by Composite State Turbine_01.On will be activated by the Initial node, which activated at Low
For deepManager:
Trigger [NEXT]
01 deepManager[DeepTurbineManager].StateMachine_Turbine_03_On_Low EXIT
02 deepManager[DeepTurbineManager].StateMachine_Turbine_03_On EXIT
03 deepManager[DeepTurbineManager].StateMachine_Turbine_03 EXIT
04 deepManager[DeepTurbineManager].Turbine_03__TO__History1_105679_61708 Effect
05 deepManager[DeepTurbineManager].StateMachine_Turbine_01 ENTRY
06 deepManager[DeepTurbineManager].StateMachine_Turbine_01 DO
07 deepManager[DeepTurbineManager].StateMachine_Turbine_01_On ENTRY
08 deepManager[DeepTurbineManager].StateMachine_Turbine_01_On_High ENTRY
We can learn that:
- The deepHistory node restores Turbine_01 as far as Turbine_01.On.High
Trigger [NEXT] to exit Turbine_01 and activate Turbine_02
Both shallowManager and deepManager activate Turbine_02.Off, which is the History snapshot when they exited.
Trigger [NEXT] to exit Turbine_02 and activate Turbine_03
Both shallowManager and deepManager activate Turbine_03.On.Low. However, the sequences of shallowManager and deepManager are different.
For shallowManager, the shallowHistory can only restore as far as Turbine_03.On. Since an Initial node is defined in Turbine_03.On, the Transition originating from Initial will be enabled and Turbine_03.On.Low is reached.
01 shallowManager[ShallowTurbineManager].StateMachine_Turbine_02_Off EXIT
02 shallowManager[ShallowTurbineManager].StateMachine_Turbine_02 EXIT
03 shallowManager[ShallowTurbineManager].Turbine_02__TO__History3_105713_61725 Effect
04 shallowManager[ShallowTurbineManager].StateMachine_Turbine_03 ENTRY
05 shallowManager[ShallowTurbineManager].StateMachine_Turbine_03 DO
06 shallowManager[ShallowTurbineManager].StateMachine_Turbine_03_On ENTRY
07 shallowManager[ShallowTurbineManager].StateMachine_Turbine_03_On DO
08 shallowManager[ShallowTurbineManager].Initial_105727__TO__Low_61728 Effect
09 shallowManager[ShallowTurbineManager].StateMachine_Turbine_03_On_Low ENTRY
10 shallowManager[ShallowTurbineManager].StateMachine_Turbine_03_On_Low DO
For deepManager, the deephistory can restore as far as Turbine_03.On.Low directly.
01 deepManager[DeepTurbineManager].StateMachine_Turbine_02_Off EXIT
02 deepManager[DeepTurbineManager].StateMachine_Turbine_02 EXIT
03 deepManager[DeepTurbineManager].Turbine_02__TO__History3_105680_61701 Effect
04 deepManager[DeepTurbineManager].StateMachine_Turbine_03 ENTRY
05 deepManager[DeepTurbineManager].StateMachine_Turbine_03 DO
06 deepManager[DeepTurbineManager].StateMachine_Turbine_03_On ENTRY
07 deepManager[DeepTurbineManager].StateMachine_Turbine_03_On_Low ENTRY