Book a Demo

Please note : This help page is not for the latest version of Enterprise Architect. The latest help can be found here.

Prev Next

Decision Tree

A Decision Tree uses a visual notation to represent a series of decisions and possible outcomes. It can be used in either a descriptive or predictive manner to visualize outcomes and decision points.

Creating a Decision Tree

  1. Create a new Package called 'Decision Tree', followed by a Decision Tree diagram called 'Key Decisions'.
  2. Select the Pattern 'Decision Tree - Object' and place it on the Diagram View.

Adding a decision tree pattern to a diagram in Sparx Systems Enterprise Architect.

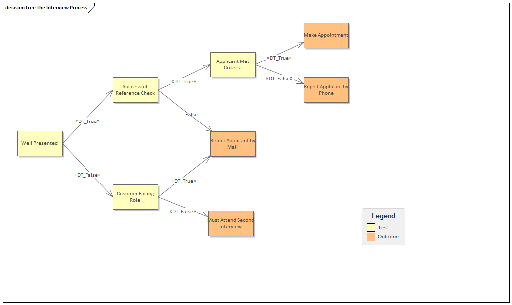
Modify the 'Primate Decision Tree' template created by the Pattern to create a Decision Tree related to the interview process for staff at a restaurant.

Example Decision Tree diagram created in Sparx Systems Enterprise Architect