Please note : This help page is not for the latest version of Enterprise Architect. The latest help can be found here.
| Prev | Next |
Business Rules Model
Getting to know the Business Rule Model
Aspect |
Description |
|---|---|
|
Introducing the Business Rule Model |
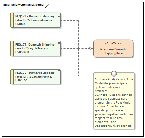
The Business Rules Model provides a way of formally defining business rules, including the way they are sequenced and the domain elements they relate to. The model allows Business Rules to be formally represented in a way that prepares for the automatic generation of application (programming) code that would ultimately be used to implement the rules. There are three main parts to the notation for documenting the rules:
The Business Rules can also be related to Policies (from which they derive), Requirements (which they realize) and the application services that implement them.
|
|
Where to find the Business Rule Model |
Ribbon: Design > Diagram > Insert > Business Rule Model > Rule Flow, Rule Model Project Browser Toolbar : New Diagram icon > Business Rule Model > Rule Flow, Rule Model Project Browser context menu | Add Diagram... > Business Rules Model > Rule Flow, Rule Model |
|
Usage of the Business Rule Model |
The Business Rules Model can be used to formally model business rules and the way they are applied in a rule task. The model provides a useful way of structuring the rules as a group, by connecting them to a Rule Task that can be related to the Business Process where the rules are being applied. This has the effect of reducing the clutter on a Business Process diagram and showing how the Business Rules apply as a set. The important information elements and facts can also be related to the Rule Tasks, again reducing the clutter of connecting individual domain elements with specific rules. |
|
Options for the Business Rule Model |
The Business Rules and the Rule Tasks can be related to Policies, Requirements, Business Processes and other model elements creating an articulated model that shows how the business rules are applied. Behavioral models can also be generated from the Business Rules Models.
|
|
Learn more about the Business Rule Model |
